FIGURE

Fig. 2

ID
ZDB-FIG-140122-23
Publication
Venkiteswaran et al., 2013 - Generation and Dynamics of an Endogenous, Self-Generated Signaling Gradient across a Migrating Tissue
Other Figures
All Figure Page
Back to All Figure Page
Fig. 2

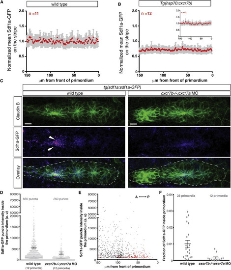
Cxcr7 Is Required for Sdf1a-GFP Sequestration by the Primordium

(A and B) Average fluorescence intensity of Sdf1a-GFP protein along the stripe of chemokine-producing cells underneath primordia in embryos of indicated genotypes (B, inset, heat-shocked wild-type control embryos).

(C) Sum projection of the primordium from 36 hpf embryos of indicated genotypes stained for Claudin-B and GFP. Scale bar, 10 μm. Direction of migration is to the right. Arrowheads indicate Sdf1a-GFP puncta.

(D) Distribution of intensities of Sdf1a-GFP puncta in primordia of indicated genotypes.

(E) Distribution of intensities of Sdf1a-GFP puncta in primordia along the anterior-posterior axis. Each dot (D and E) represents an individual punctum (red, cxcr7b/; cxcr7a morphant primordia; black, wild-type primordia).

(F) Fraction of Sdf1a-GFP found inside of the primordium of the total Sdf1a-GFP in the indicated genotype. Each dot represents the fraction of Sdf1a-GFP in an individual primordium. Horizontal bars represent the mean ± SEM.

See also Figure S1 and Data S1 and S2.

Expression Data
Gene:
Fish:
Knockdown Reagents:
Anatomical Terms:
Stage: Prim-25

Expression Detail
Antibody Labeling
Phenotype Data

Phenotype Detail
Acknowledgments
This image is the copyrighted work of the attributed author or publisher, and ZFIN has permission only to display this image to its users. Additional permissions should be obtained from the applicable author or publisher of the image.

Reprinted from Cell, 155(3), Venkiteswaran, G., Lewellis, S.W., Wang, J., Reynolds, E., Nicholson, C., and Knaut, H., Generation and Dynamics of an Endogenous, Self-Generated Signaling Gradient across a Migrating Tissue, 674-687, Copyright (2013) with permission from Elsevier. Full text @ Cell