FIGURE SUMMARY
Title

Schwann cell transient receptor potential ankyrin 1 (TRPA1) ortholog in zebrafish larvae mediates chemotherapy-induced peripheral neuropathy

Authors
Bellantoni, E., Marini, M., Chieca, M., Gabellini, C., Crapanzano, E.L., Souza Monteiro de Araujo, D., Nosi, D., Roschi, L., Landini, L., De Siena, G., Pensieri, P., Mastricci, A., Scuffi, I., Geppetti, P., Nassini, R., De Logu, F.
Source
Full text @ Br. J. Pharmacol.

AITC and 4-HNE promote nociceptive-like behaviour in zebrafish larvae via TRPA1. (a,b) Typical traces, concentration–response curve and cumulative data of calcium responses in zTRPA1b-HEK293T cells stimulated with AITC, 4-HNE or vehicle (Veh) and in the presence of A-967079 (A96, 30 μM) (cell numbers: AITC: 1 nM n = 96, 10 nM n = 75, 100 nM n = 112, 1 μM n = 70, 3 μM n = 111, 10 μM n = 94, 100 μM n = 80, 1 mM n = 84, A96 = 85, Veh = 44; n = 3 independent experiments) (cell numbers: 4-HNE: 300 nM n = 56, 1 μM n = 52, 3 μM n = 90, 10 μM n = 77, 30 μM n = 80, 100 μM n = 98, 300 μM n = 92, 1 mM n = 64, A96 = 88, Veh = 77). (c–f) Typical traces and cumulative data of the locomotor activity of 5 days post fertilization (dpf) zebrafish larvae exposed to AITC (0.01–0.1–1–10 μM), 4-HNE (1–10–100 μM) or Veh and in the presence of A96 (10 μM) (n = 8–16 larvae per group). (g,h) Typical images and dose-dependent writhing behaviour in 24–27 post fertilization (hpf) zebrafish larvae exposed to AITC (50–100–500 μM), 4-HNE (100–500 μM, 1 mM) or Veh and in the presence of A96 (30 μM) (n = 60 larvae per group). (i,j) Typical images and dose-dependent light touch response in 24–27 hpf zebrafish larvae exposed to AITC (50–100–500 μM), 4-HNE (100–500 μM, 1 mM) or Veh and in the presence of A96 (30 μM) (n = 60 larvae per group). Mean ± SEM. *P < 0.05; #P < 0.05, one-way ANOVA and Bonferroni post hoc test.

H2O2 induces nociceptive-like behaviour in zebrafish larvae via TRPA1. (a) Typical traces, concentration–response curve and cumulative data of calcium responses in zTRPA1b-HEK293T cells exposed to H2O2 or vehicle (Veh) and in the presence of A-967079 (A96, 30 μM) (cell numbers: H2O2: 3 μM n = 120, 10 μM n = 93, 30 μM n = 78, 100 μM n = 81, 300 μM n = 90, 1 mM n = 83, 3 mM n = 90, 10 mM n = 99, A96 = 110, Veh = 77). (b,c) Typical traces and cumulative data of the locomotor activity of 5 days post fertilization (dpf) zebrafish larvae exposed to H2O2 (100–500 μM, 1 mM) or Veh and in the presence of A96 (10 μM) (n = 8–15 larvae per group). (d) Typical images and dose-dependent writhing behaviour in 24–27 post fertilization (hpf) zebrafish larvae exposed to H2O2 (30–100–300 mM) or Veh and in the presence of A96 (30 μM) (n = 60 larvae per group). (e) Typical images and dose-dependent light touch response in 24–27 hpf zebrafish larvae exposed to H2O2 (30–100–300 mM) or Veh and in the presence of A96 (30 μM) (n = 60 larvae per group). Mean ± SEM. *P < 0.05; #P < 0.05 one-way ANOVA and Bonferroni post hoc test.

Oxaliplatin increases oxidative stress, which targets TRPA1 to induce nociceptive behaviour and calcium response. (a) Schematic representation of zebrafish larvae body section and representative images of the lateral view of 5 days post fertilization (dpf) zebrafish larvae stained with anti-acetylated tubulin (α-tubulin) and cumulative data of axon branch density following exposure to oxaliplatin (Oxa, 1–10 μM) or vehicle (Veh) (n = 6 larvae per group). (b) Typical traces and cumulative data of the locomotor activity of 5 dpf zebrafish larvae exposed to Oxa (1–10 μM). (c) Schematic representation of zebrafish larvae body section and representative images of the lateral view of 5 dpf zebrafish larvae injected with Hyper7 mRNA at one-cell stage and cumulative data of HyPer ratio (YFP500/YFP400) fluorescence following exposure to Oxa (10 μM) or Veh and in the presence of reduced glutathione (GSH, 10 μM) (n = 6 larvae per group). (d) Typical traces and cumulative data of the locomotor activity of 5 dpf zebrafish larvae exposed to Oxa (10 μM) or Veh and in the presence of GSH (10 μM) (n = 13–16 larvae per group). (e) Schematic representation of zebrafish larvae body section and representative images of the lateral view of 5 dpf zebrafish larvae injected with Hyper7 mRNA at one-cell stage and cumulative data of HyPer ratio (YFP500/YFP400) fluorescence following exposure to Oxa (10 μM) or Veh and in the presence of A-967079 (A96, 1 μM) (n = 6 larvae per group). (f) Typical traces and cumulative data of locomotor activity of 5 dpf zebrafish larvae exposed to Oxa (10 μM) or Veh and in the presence of A96 (10 μM) (n = 16 larvae per group). (g–i) Typical traces and cumulative data of the locomotor activity of 5 dpf exposed to a subthreshold dose of H2O2 (100 μM) and AITC (0.01 μM) or Veh following incubation with a subthreshold dose of Oxa (1 μM) or Veh and in the presence of A96 (10 μM) or GSH (10 μM) (n = 16 larvae per group). (j) Cumulative data of the calcium response evoked by subthreshold concentration of H2O2 (30 μM) in zTRPA1b-HEK293T cells pre-incubated with Oxa (300 μM) or Veh in the absence or presence of A96 (30 μM) or GSH (30 μM) (cell numbers: Veh-Veh n = 83, Veh-H2O2 n = 78, Veh-Oxa n = 111, Oxa-H2O2 n = 129, Oxa-H2O2-A96 n = 156, Oxa-H2O2-GSH n = 148; n = 3 independent experiments). Mean ± SEM. *P < 0.05, #P < 0.05, one-way ANOVA and Bonferroni post hoc test.

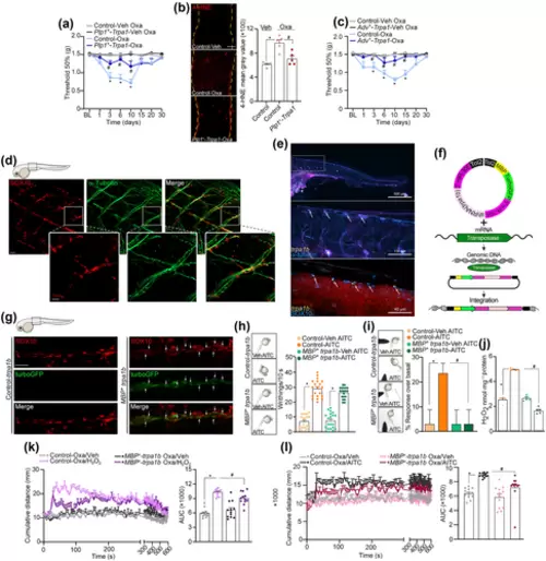
Schwann cell TRPA1 modulates painful behaviours in oxaliplatin-induced CIPN. (a) Time-dependent mechanical allodynia induced by oxaliplatin (Oxa, 3 mg·kg−1, i.p.) or vehicle (Veh) in Plp1+-Trpa1 and control mice (n = 8 animals per group). (b) Representative images and cumulative data of 4-HNE immunostaining in mouse sciatic nerve tissue in Plp1+-Trpa1 and control mice after Oxa (3 mg·kg−1, i.p.) or Veh (scale bar: 50 μm) (n = 5 animals per group, yellow dashes represent the edge of sciatic nerve). (c) Time-dependent mechanical allodynia induced by oxaliplatin (Oxa, 3 mg·kg−1, i.p.) or Veh in Adv+-Trpa1 and control mice (n = 8 animals per group). (d) Schematic representation of zebrafish larvae body section and representative images of the lateral view of 5 days post fertilization (dpf) zebrafish larvae stained with anti-acetylated tubulin (α-tubulin, axons marker) and SOX10 (Schwann cells marker) (scale bar: 20 μm). (e) Representative images of the lateral view of RNAscope images of TRPA1b mRNA, SOX10 and α-tubulin in 5 dpf zebrafish larvae. (f) Schematic representation of pTol2-MBP-TurboGFP-dre-trpa1_b[shRNA] plasmid. (g) Schematic representation of zebrafish larvae body section and representative images of SOX10 immunostaining and turbo GFP protein in 5 dpf MBP−-trpa1b zebrafish larvae (scale bar: 10 μm). (h,i) Writhing behaviour and light touch response in 24–27 post fertilization (hpf) MBP+-trpa1b or control zebrafish larvae exposed to AITC (500 μM) or Veh (n = 20 larvae per group). (j) H2O2 levels in 5 dpf MBP+-trpa1b or control zebrafish larvae homogenates exposed to AITC (10 μM) or Veh (n = 5 larvae per group). (k,l) Time-dependent and cumulative data of the locomotor activity of 5 dpf MBP+-trpa1b or control zebrafish larvae exposed to a subthreshold dose of H2O2 (100 μM) and AITC (0.01 μM) or Veh following incubation with a subthreshold dose of Oxa (1 μM) (n = 12 larvae per group). Mean ± SEM. *P < 0.05 (vs. Control-Veh-Oxa in a); #P < 0.05 (vs. Control-Oxa in a) one-way and two-way ANOVA and Bonferroni post hoc test.

Acknowledgments
This image is the copyrighted work of the attributed author or publisher, and ZFIN has permission only to display this image to its users. Additional permissions should be obtained from the applicable author or publisher of the image. Full text @ Br. J. Pharmacol.