IMAGE

Fig. 4

ID
ZDB-IMAGE-241119-4
Source
Figures for Bellantoni et al., 2024
Image
Figure Caption

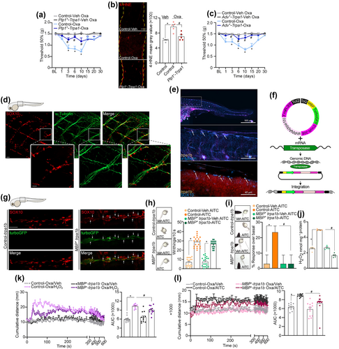
Fig. 4 Schwann cell TRPA1 modulates painful behaviours in oxaliplatin-induced CIPN. (a) Time-dependent mechanical allodynia induced by oxaliplatin (Oxa, 3 mg·kg−1, i.p.) or vehicle (Veh) in Plp1+-Trpa1 and control mice (n = 8 animals per group). (b) Representative images and cumulative data of 4-HNE immunostaining in mouse sciatic nerve tissue in Plp1+-Trpa1 and control mice after Oxa (3 mg·kg−1, i.p.) or Veh (scale bar: 50 μm) (n = 5 animals per group, yellow dashes represent the edge of sciatic nerve). (c) Time-dependent mechanical allodynia induced by oxaliplatin (Oxa, 3 mg·kg−1, i.p.) or Veh in Adv+-Trpa1 and control mice (n = 8 animals per group). (d) Schematic representation of zebrafish larvae body section and representative images of the lateral view of 5 days post fertilization (dpf) zebrafish larvae stained with anti-acetylated tubulin (α-tubulin, axons marker) and SOX10 (Schwann cells marker) (scale bar: 20 μm). (e) Representative images of the lateral view of RNAscope images of TRPA1b mRNA, SOX10 and α-tubulin in 5 dpf zebrafish larvae. (f) Schematic representation of pTol2-MBP-TurboGFP-dre-trpa1_b[shRNA] plasmid. (g) Schematic representation of zebrafish larvae body section and representative images of SOX10 immunostaining and turbo GFP protein in 5 dpf MBP−-trpa1b zebrafish larvae (scale bar: 10 μm). (h,i) Writhing behaviour and light touch response in 24–27 post fertilization (hpf) MBP+-trpa1b or control zebrafish larvae exposed to AITC (500 μM) or Veh (n = 20 larvae per group). (j) H2O2 levels in 5 dpf MBP+-trpa1b or control zebrafish larvae homogenates exposed to AITC (10 μM) or Veh (n = 5 larvae per group). (k,l) Time-dependent and cumulative data of the locomotor activity of 5 dpf MBP+-trpa1b or control zebrafish larvae exposed to a subthreshold dose of H2O2 (100 μM) and AITC (0.01 μM) or Veh following incubation with a subthreshold dose of Oxa (1 μM) (n = 12 larvae per group). Mean ± SEM. *P < 0.05 (vs. Control-Veh-Oxa in a); #P < 0.05 (vs. Control-Oxa in a) one-way and two-way ANOVA and Bonferroni post hoc test.

Acknowledgments
This image is the copyrighted work of the attributed author or publisher, and ZFIN has permission only to display this image to its users. Additional permissions should be obtained from the applicable author or publisher of the image. Full text @ Br. J. Pharmacol.