FIGURE SUMMARY
Title

Identification of an adverse outcome pathway (AOP) for chemical-induced craniofacial anomalies using the transgenic zebrafish model

Authors
Liu, S., Kawanishi, T., Shimada, A., Ikeda, N., Yamane, M., Takeda, H., Tasaki, J.
Source
Full text @ Toxicol. Sci.

Generation and characterization of the sox10:EGFP transgenic zebrafish. (A) Schematic diagram for generating Tg(-5.0sox10:EGFP) (left) and directions of view for imaging embryos shown in (B)–(I) (right). (B–I′) Live imaging of sox10:EGFP embryos (B–I) and schematic diagram of the EGFP distribution (B′–I′). (B, B′) EGFP expression was detected at the 5–6 ss in premigratory and migratory neural crest cells. (C–E′) EGFP expression was detected in CNCCs which migrated from the anterior-most midbrain and the hindbrain to the pharyngeal pouch via frontonasal (black arrows) and maxillary (blue arrows) pathways at 10–11 ss (C, C′), 15–16 ss (D, D′) and 20–21 ss (E, E′). The arrowhead in C′ shows the midbrain-hindbrain boundary (MHB). (F, F′) EGFP-positive CNCCs formed pharyngeal arches (PAs) at 24 hpf. (G, G′) EGFP-positive CNCCs formed the primordium of craniofacial skeletal elements (the palate and lower jaw) and placodes (olfactory neurons and GnRH neurons) at 48 hpf. (H, H′) EGFP-positive CNCCs were observed in the craniofacial skeletal elements and sensory neurons at 72 hpf. (I, I′) EGFP-positive skeletal elements grew and eventually composed the face at 96 hpf. ch, ceratohyal; gc, gill cartilages; GnRH, gonadotropin-releasing hormone neuron; m, Meckel’s cartilage; op, olfactory placode; p, palate; PA, pharyngeal arch; pq, palatoquadrate; tr, trabeculae. Scale bar: 100 µm.

Craniofacial anomalies were identified in teratogen-treated sox10:EGFP zebrafish embryos at 96 hpf. (A, B) Craniofacial cartilage stained with Alcian blue (A) and anti-coll2 antibody and PNA lectin (B). (C) Schematic illustration of craniofacial cartilage elements. m, Meckel’s cartilage; p, palate; pq, palatoquadrate; ch, ceratohyal. (D–I″) sox10:EGFP embryos were treated with the following teratogens and displayed craniofacial anomalies. (D–D″) Ctrl, E3 control. (E–E″) VPA, valproic acid (15 mM). (F–F″) WAF, warfarin (30 mM). (G–G″) SA, salicylic acid (300 mM). (H–H″) CAF, caffeine (500 mM). (I–I″) MTX, methotrexate (200 mM). Immunohistochemical staining of craniofacial cartilage was performed with anti-coll2 antibody and PNA lectin (D–I), and anti-GFP antibody (D′–I′) following the teratogen exposure. Anti-GFP staining was co-merged with the cartilage staining (D″–I″). Control: n = 25, VPA: n = 18, WAF: n = 23, SA: n = 16, CAF: n = 31, MTX: n = 26. Bracket indicates the lower jaw of zebrafish. Dashed lines indicate outline of the palate. All images were taken from ventral view. m, Meckel’s cartilage; p, palate; pq, palatoquadrate. Scale bar: 100 µm.

CNCC migration was inhibited in teratogen-treated sox10:EGFP embryos. (A–F′) Migratory CNCCs were visualized in sox10:EGFP embryos at 10 ss. The yellow arrowheads show the position of the midbrain-hindbrain boundary(MBH). The white arrowheads represent the anterior border of the migratory CNCCs. All teratogens inhibited CNCC migration. (G) Quantification of the distance between the MHB (yellow arrowheads) and the anterior border of the migratory CNCCs via the frontonasal pathway (white arrowheads). Control: n = 21, VPA: n = 22, WA: n = 19, SA: n = 22, CAF: n = 22, MTX: n = 23. *p < .05, **p < .01, ***p < .001 (1-way ANOVA followed by Dunnett’s multiple comparison test). e: eye. Scale bar: 100 μm.

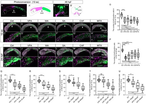
Lineage tracing of CNCCs in PA1 and frontonasal prominence using sox10:Dendra2. (A) Photoconversion was performed in sox10:Dendra2 transgenic zebrafish. Photoconvertible fluorescent protein Dendra2 is photoactivated by UV light (405 nm) from green to red. Specific Dendra2-expressing cells were labeled irreversibly and traced. (B–D′″) Lineage tracing of the PA1 components: maxillary prominence (B, B′), mandibular prominence (C, C′), and frontonasal prominence (D, D′). Magnified view of the photoconverted each prominence was displayed in panel B′, C′, and D′. (B–B′″) The maxillary prominence was labeled at 24 hpf and differentiated into lateral part of the ethmoid plate (zebrafish palate) and the pterygoid process (ptp), which is the upper jaw at 72 hpf. (C–C′″) The mandibular prominence was labeled at 24 hpf and differentiated into Meckel’s cartilage of the lower jaw. (D–D′″) The frontonasal prominence was labeled at 24 hpf and differentiated into the medial part of the palate at 72 hpf. (E–E″) The schematic diagram of the lineage tracing of the PA1 and frontonasal prominence. Each color in the panel E represents the following: yellow indicates the photoconverted region of the maxillary prominence, orange indicates the photoconverted region of the mandibular prominence, and blue indicates the photoconverted region of the frontonasal prominence. ch, ceratohyal; e, eye; gc, gill cartilages; m, Meckel’s cartilage; mx, maxillary; p, palate; ptp, pterygoid process; tr, trabeculae. Scale bar: 100 µm.

Changes in the morphology of craniofacial anomalies in teratogen-treated sox10:EGFP embryos. (A–F) Lateral live view of the first pharyngal arch (PA1) at 24 hpf. (A′–F′) Enlarged view of the white rectangle in panel A–F. Abnormal morphology of the PA1 was observed in the teratogen-treated embryos. (G–L) The developing palates (white arrowheads) and mandibles (yellow arrowheads) were disrupted in the teratogen-treated embryos at 48 hpf. (M–R) The PA1 defects resulted in a small-sized palate with clefting (cleft palate) and shortening in the Meckel’s cartilage at 72 hpf. e: eye. Scale bar: 100 µm.

Cell proliferation was decreased in the migratory and premigratory CNCCs and CNCCs in the PA1 by teratogen treatment. (A, B) The anterior CNCCs (magenta in panel A) were labeled at 10 ss and subsequently differentiated into maxillary (trabeculae), mandibular (Meckel’s cartilage) and frontonasal prominence at 48 hpf (magenta in panel B). (A′, B′) A schematic diagram of the lineage tracing of the anterior CNCCs. Magenta and green indicate the photoconverted region and intact region, respectively. White and black arrowheads in panels A and A′ represent the position of the midbrain-hindbrain boundary (MHB). (C–N′) Immunofluorescence images of mitotic premigratory and migratory CNCCs at 10 ss (C–H′) and 24 hpf (I–N′). VPA-, WA-, SA-, CAF-, and MTX-treated embryos were stained with anti-GFP and anti-phospho-histone H3 (pH3) antibodies. Mitotic premigratory and migratory CNCCs were decreased by teratogen treatment (C–H′). (C′–H′) Magnified view of the panels C–H. Mitotic CNCCs in the PA1 were decreased by teratogen treatment. (I′–N′) Magnified view of the panels I–N. Green represents the CNCCs at 10 ss and the CNCCs in the PA1 at 24 hpf. Magenta indicates the mitotic cells stained with anti-pH3 antibody. White dotted lines trace the eye, the region of the anterior CNCCs at 10 ss and PA1 at 24 hpf. (O, P) Quantification of the number of pH3-positive CNCCs in the area at 10 ss (O) and PA1 at 24 hpf (P). n = 19 (control), 18 (VPA), 17 (WA), 18 (SA), 17 (CAF), 21 (MTX) in (O). n = 24 (control), 22 (VPA), 23 (WA), 24 (SA), 23 (CAF), 20 (MTX) in (P). (Q–U) Dose-dependent decrease of the mitotic activity. Control: n = 16, VPA (7.5 µM): n = 18, VPA (15 µM): n =18, VPA (30 µM): n = 12, WA (15 µM): n = 10, WA (30 µM): n = 11, WA (60 µM): n = 14, SA (150 µM): n = 19, SA (300 µM): n = 13, SA (600 µM): n = 12, CAF (250 µM): n = 18, CAF (500 µM): n = 18, CAF (1000 µM): n = 19, MTX (100 µM): n = 15, MTX (200 µM): n = 14, MTX (400 µM): n = 14. ***p < .001 (1-way ANOVA followed by Dunnett’s multiple comparison test). e; eye, GnRH, gonadotropin-releasing hormone neuron; m, Meckel’s cartilage; op, olfactory placode, tr; trabeculae. Scale bar: 100 μm.

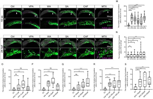
Apoptosis was increased in premigratory and migratory CNCCs, but not in CNCCs in PA1. (A–L′) Immunofluorescence images of VPA, WA, SA, CAF, and MTX-treated embryos that were stained with anti-active caspase 3 (active cas-3) and anti-GFP antibody at 10 ss (A–F′) and 24 hpf (G–L′). (A–F′) Apoptosis in premigratory and migratory CNCCs was increased by teratogen treatment. White arrowheads indicate the midbrain-hindbrain boundary (MHB). (A′–F′) Magnified view of the panels A–F. (G–L) Apoptotic CNCCs in PA1 were not significantly increased by teratogen treatment. (G′–L′) Magnified view of the panels G–L. Green represents the premigratory and migratory CNCCs at 10 ss and the CNCCs in the PA1 at 24 hpf. Magenta indicates the apoptotic CNCCs stained with anti-active cas-3 antibody. White dotted lines trace the eye and the region of the anterior CNCCs at 10 ss and PA1 at 24 hpf. (M, N) Quantitation of the number of active cas-3-positive CNCCs at 10 ss (M) and PA1 at 24 hpf (N). n = 22 (control), 21 (VPA), 22 (WA), 20 (SA), 22 (CAF), 21 (MTX) in (M). n = 25 (control), 23 (VPA), 20 (WA), 23 (SA), 22 (CAF), 23 (MTX) in (N). (O–S) Dose-dependent increase of apoptotic cells. Control: n = 15, VPA (7.5 µM): n = 14, VPA (15 µM): n =13, VPA (30 µM): n = 16, WA (15 µM): n = 13, WA (30 µM): n = 11, WA (60 µM): n = 12, SA (150 µM): n = 14, SA (300 µM): n = 18, SA (600 µM): n = 14, CAF (250 µM): n = 14, CAF (500 µM): n = 17, CAF (1000 µM): n = 15, MTX (100 µM): n = 15, MTX (200 µM): n = 8, MTX (400 µM): n = 12. ***p < .001 (1-way ANOVA followed by Dunnett’s multiple comparison test). e: eye. Scale bar: 100 µm.

Conserved craniofacial morphogenesis during the pharyngeal stage and the AOP of craniofacial anomalies identified in the present study. (A) Schematic comparison of craniofacial morphogenesis between mammals (mouse) and zebrafish. Zebrafish and mammals share conserved craniofacial morphogenesis. At the pharyngeal stage, the frontonasal prominence (FNP), maxillary prominence (MxP) and mandibular prominence (MdP) are formed in both species. FNP and each region in the PA1 differentiate into craniofacial elements. (B) Identified AOP of chemical-induced craniofacial anomalies. (C) AOP-based teratogenicity assay utilizing the sox10 transgenic lines. PA1 morphology at 24 hpf and craniofacial morphology at 96 hpf are practical endpoints of teratogenicity evaluation and prediction.

Acknowledgments
This image is the copyrighted work of the attributed author or publisher, and ZFIN has permission only to display this image to its users. Additional permissions should be obtained from the applicable author or publisher of the image. Full text @ Toxicol. Sci.