FIGURE SUMMARY
Title

Whole Organism High Content Screening Identifies Stimulators of Pancreatic Beta-Cell Proliferation

Authors
Tsuji, N., Ninov, N., Delawary, M., Osman, S., Roh, A.S., Gut, P., Stainier, D.Y.
Source
Full text @ PLoS One

Development and characterization of fluorescent ubiquitylation-based cell cycle indicator (FUCCI) for pancreatic beta-cells in zebrafish.

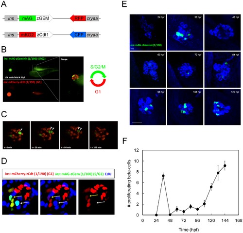
(A) Schematic diagrams of FUCCI constructs for pancreatic beta-cells. The S/G2/M reporter mAG-zGeminin(1/100) and the G1 indicator mKO2-zCdt1(1/190) are expressed under the zebrafish insulin promoter. For efficient selection of transgenic animals, an eye-marker cassette, cryaa:RFP or cryaa:CFP, was introduced into Tg(ins:mAG-zGeminin(1/100)) and Tg(ins:mCherry-zCdt1(1/190)), respectively [8]. (B) Tg(ins:mCherry-zCdt1(1/190),cryaa:CFP)s948;Tg(ins:mAG-zGeminin(1/100),cryaa:RFP)s947 larvae were examined at 4.5 dpf using fluorescence microscopy. A close up of the islet is shown in the inset. A majority of the beta-cells are Tg(ins:mCherry-zCdt1(1/190))+ indicating that they are in the G1 phase of the cell cycle. Only four beta-cells are Tg(ins:mAG-zGeminin(1/100))s947 + indicating that they are in the S/G2/M phase of the cell cycle. Note that the animals are expressing the eye-marker, e.g., cryaa:CFP fluorescence can be observed through the GFP filter. (C) Time-lapse imaging of Tg(ins:mCherry-zCdt1(1/190))s948;Tg(ins:mAG-zGeminin(1/100))s947 larvae at 4 dpf. Arrowheads point to dividing Tg(ins:mAG-zGeminin(1/100))s947 + beta-cells. (D) Tg(ins:mCherry-zCdt1(1/190))s948;Tg(ins:mAG-zGeminin(1/100))s947 larvae were incubated with EdU from 3 to 4 dpf. The white arrow points to a Tg(ins:mAG-zGeminin(1/100))s947+ single-positive beta-cell. This cell exhibits high levels of EdU incorporation. The yellow arrow points to a Tg(ins:mCherry-zCdt1(1/190))s948;Tg(ins:mAG-zGeminin(1/100))s947 double positive beta-cell which exhibits low levels of EdU incorporation indicating that this cell entered S phase at the end of the EdU labeling period. (E) Confocal stacks of Tg(ins:mAG-zGeminin(1/100))s947 + (green) beta-cells stained for Insulin (blue). The animals were fixed at 12 h intervals until 5 dpf. (Scale bar = 20 μm.). (F) The graph shows a quantification of the number of Tg(ins:mAG-zGeminin(1/100))s947 + beta-cells. Error bars represent SEM; n = 13–15 larvae for each time point. B is a lateral view, anterior to the left and dorsal to the top. C–E show lateral views, anterior to the top and dorsal to the left.

EXPRESSION / LABELING:
Genes:
Antibody:
Fish:
Anatomical Term:
Stage Range: Prim-5 to Day 5

Retinoic acid and Trazodone promote beta-cell proliferation without inducing hyperglycemia.

(A) Confocal images of Tg(ins:mAG-zGeminin(1/100))s947 + beta-cells (green) stained for Insulin (blue). The animals were treated with 1 µM retinoic acid, 10 μM trazodone or 10 μM prednisolone in 1% DMSO (scale bar = 20 μm). (B) Dose–response curves for Tg(ins:mAG-zGeminin(1/100))s947 + beta-cells showing the relationship between the concentration of the compounds and the number of proliferating beta-cells in larvae treated with retinoic acid, trazodone, or prednisolone in 1% DMSO from 3 to 4 dpf. Error bars represent SEM. *P<0.05, and ***P<0.005 compared to vehicle-treated controls; n = 16–20 larvae for each group. (C) Absolute glucose values in zebrafish larvae treated with retinoic acid, trazodone, or prednisolone in 1% DMSO. Error bars represent SEM. *P<0.05, and ***P<0.005 compared to vehicle-treated controls; n = 16–20 larvae for each group. (D) Blood glucose concentration in adult zebrafish treated with 30 μM prednisolone for 24 h. Error bars represent SEM. ***P<0.005 compared to vehicle-treated controls; n = 10 fish for each group.

RA and Prednisolone effectively increase beta-cell proliferation under feeding metabolism.

(A) Schematic diagram for assessment of beta-cell proliferation. At 21 dpf, after feeding from 5–21 dpf with Kyowa N-250 (Kyowa), Tg(ins:mAG-zGeminin(1/100))s947 larvae were treated with 1 μM retinoic acid or 10 µM prednisolone in 1% DMSO. The number of Tg(ins:H2BGFP)+ cells was counted at 22 dpf. (B) Tg(ins:mAG-zGeminin(1/100))s947 + beta-cells were examined at 22 dpf using an epifluorescence microscope. Scale bar = 200 μm. A close up of the islet examined using a confocal microscope is shown in the inset. Scale bar = 10 μm. (C) Quantification of proliferating beta-cells per larva at 22 dpf. Error bars represent SEM. *P<0.05, and ***P<0.005 compared to DMSO-treated controls; n = 13–16 animals for each group.

RA and Prednisolone but not Trazodone, enhance beta-cell regeneration.

(A) Schematic diagram for assessment of beta-cell regeneration. To examine beta-cell regeneration, we made use of the NTR/MTZ beta-cell ablation model. At 80 hpf, after ablating the beta-cells with MTZ from 50–80 hpf, Tg(ins:H2BGFP);Tg(ins:CFP-NTR) larvae were treated with the compounds for 48 h. The numbers of Tg(ins:H2BGFP)+ cells were counted at 128 hpf. (B) Confocal images of Tg(ins:H2BGFP)+ beta-cells in larvae treated with 1 μM retinoic acid, 10 μM trazodone, or 10 μM prednisolone in 1% DMSO at 128 hpf. Each image is a lateral view, anterior to the bottom and dorsal to the right. (C) Quantification of beta-cell regeneration per larva at 128 hpf, following treatment with hit compounds from 80–128 hpf. Error bars represent SEM. *P<0.05 compared to DMSO treated controls; n = 13–16 larvae for each group.

Schematic outline of the screening protocol used to identify compounds that promote beta-cell proliferation. The images show typical examples from the screen. Tg(ins:mAG-zGeminin(1/100))s947 larvae were arrayed in 96-well plates and exposed to 10 μM of a compound in 1% DMSO from 3 to 4 dpf (i.e., when most beta-cells are in a resting phase (Fig. 1F)). Larvae were incubated in 1% DMSO as a negative control. Tg(ins:mAG-zGeminin(1/100))s947+ beta-cells in 4 dpf anesthetized larvae were counted by eye under an inverted fluorescence microscope. Beta-cell proliferation can be easily quantified because mAG-zGeminin(1/100) labels the nuclei of proliferating beta-cells with bright fluorescence. Fluorescent image at the bottom panel is a lateral view, anterior to the left and dorsal to the top (Scale bar = 100 μm).

The hit compounds increase the number of beta-cells undergoing S-phase. (A) Tg(ins:Kaede) larvae were treated from 3 to 5 dpf with 1% DMSO, 1 μM retinoic acid, 10 μM trazodone, or 10 μM prednisolone in the presence of 2.5 mM EdU. The numbers of Tg(ins:Kaede)+(green) and EdU+ (red) beta-cells were increased in the animals treated with the hit compounds as compared to DMSO-controls. (B) Quantification of the number of Tg(ins:Kaede)+and EdU+ beta-cells. Retinoic acid (n = 18 animals) and prednisolone (n = 16 animals) significantly increased the number of EdU+ beta-cells compared to DMSO controls (n = 15 animals). Trazodone (n = 17 animals) only mildly increased the number of EdU+ beta-cell compared to DMSO controls consistent with its less potent effect on beta-cell proliferation (see Table 1); this effect was not statistically significant (N.S.) (p = 0.46). *p<0.05 and **p<0.01. Error bars represent SEM.

Acknowledgments
This image is the copyrighted work of the attributed author or publisher, and ZFIN has permission only to display this image to its users. Additional permissions should be obtained from the applicable author or publisher of the image. Full text @ PLoS One