FIGURE SUMMARY
Title

Sexually Dimorphic Fin Regeneration in Zebrafish Controlled by Androgen/GSK3 Signaling

Authors
Nachtrab, G., Czerwinski, M., and Poss, K.D.
Source
Full text @ Curr. Biol.

Sexually Dimorphic Regeneration of Zebrafish Pectoral Fins

(A) Adult zebrafish, showing locations of fin types.

(B) Comparison of female and male pectoral fin regeneration. Male regenerative defects were clear at 4 days postamputation (dpa) and remained in most animals through 7 and 10 dpa. Arrowheads indicate amputation plane.

(C) Male regenerative failures were present in anterior rays (n = 13, mean ± standard error of the mean [SEM]). *p < 0.001 by Student′s t test.

(D) Juvenile fish (2 months old) of either sex proficiently regenerated pectoral fins.

(E) Castration rescued regeneration of both pectoral fins in 38% of male animals, assessed at 5 dpa.

Androgen Signaling Inhibits Blastemal Proliferation

(A) Top: 4 days of androgen treatment (1 μg/ml NA) after amputation inhibited pectoral fin regeneration in females. Bottom: androgen receptor antagonist treatment (1 μg/ml FEN) for 4 days after amputation improved male fin regeneration. Anterior regions are shown. Arrowheads indicate amputation plane.

(B) Quantification of effects of NA on female fin regeneration (left) (n = 10; *p < 0.001 by Student′s t test) and FEN on male fin regeneration (right) (n = 10; *p < 0.005 by Student′s t test).

(C) Top: blastemal proliferation in anterior portions of male and female 4 dpa pectoral fin regenerates, assessed by phosphorylated histone H3 (H3P) staining. Images are confocal projections of the medial 10 μm of mesenchyme; the anti-H3P antibody also nonspecifically stains the fin epidermis. Middle: blastemal proliferation in females treated with vehicle or NA. Bottom: blastemal proliferation in males treated with vehicle or FEN. Anterior regions are shown.

(D) Quantification of blastemal proliferation in females and males (n = 12). *p < 0.001 by Student′s t test.

(E) Quantification of effects of NA on female blastemal proliferation (n = 10). *p < 0.001 by Student′s t test.

(F) Quantification of effects of FEN on male blastemal proliferation (n = 10). *p < 0.001 by Student′s t test.

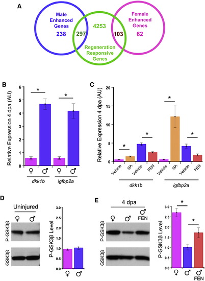
Sexually Dimorphic Gene Expression and GSK3β Regulation in Regenerating Fins

(A) Venn diagram displaying numbers of genes influenced by sex or regeneration (4 dpa) and their overlaps.

(B) Increased expression of dkk1b and igfbp2a in the anterior regions of regenerating male pectoral fins compared with females (n = 3, mean ± SEM). *p < 0.05 by Student′s t test, normalized to β-actin1. AU indicates arbitrary units.

(C) NA treatment of females increased dkk1b and igfbp2a levels during anterior pectoral fin regeneration, whereas FEN treatment of males reduced their expression (n = 3, mean ± SEM). *p < 0.05 by Student′s t test, normalized to β-actin1.

(D) Uninjured male and female zebrafish pectoral fins have similar levels of inactive P-GSK3β. Values are normalized to the male P-GSK3β level (n = 3, mean ± SEM).

(E) Upon injury and regeneration, females increase P-GSK3β levels. Male P-GSK3β levels appear stable during regeneration but can be enhanced by androgen receptor antagonism. Values are normalized to the vehicle-treated male P-GSK3β level (n = 4, mean ± SEM). *p < 0.05 by Student′s t test.

GSK3 Inhibition Rescues Fin Regeneration

(A) Blastemal proliferation in anterior portions of 4 dpa pectoral fin regenerates from vehicle- and BIO-treated males, assessed by H3P staining. Arrowheads indicate amputation plane.

(B) Treatment with 100 nM BIO for 4 days after amputation increased male anterior blastemal proliferation by 56%. Female blastemal proliferation was not affected by BIO (n = 26–30 males, n = 12 females). *p < 0.001 by Student′s t test.

(C and D) Four days of BIO or FEN treatment after amputation, followed by 3 days without treatment, increased male anterior regenerate lengths by 47% and 48%, respectively, over vehicle alone (n = 22–24 BIO, n = 8 FEN). *p < 0.001 by Student′s t test.

The Regenerative Capacity of Pectoral Fins Is Sex- and Strain-Dependent
(A) Both sexes in the EK and TU strains efficiently regenerated their caudal, anal, dorsal, and pelvic fins.
(B) EK, AB, and WIK males displayed defects in regeneration of the anterior or anteromedial regions of the pectoral fin.
(C) Quantification of defects in pectoral fin regeneration at 5 dpa among different zebrafish strains, grouped by sex.
(D) Transverse sections of pectoral fin anteriors from the indicated strains and sexes, indicating osteoblasts (Zns5, red), basal epidermal cells (p63, green), and interray fibroblasts (IF).

Aging Male Zebrafish Display Atrophied Pectoral Fins A high proportion of males display bilateral pectoral fin defects at 2 years, including atrophy, ray folding, and ray fusion, while these conditions are rare in females. n = 24, Fisher-Irwin exact test, *p < 0.05.

Acknowledgments
This image is the copyrighted work of the attributed author or publisher, and ZFIN has permission only to display this image to its users. Additional permissions should be obtained from the applicable author or publisher of the image. Full text @ Curr. Biol.