Set8a participates in Wnt signaling to regulate zebrafish embryonic development. (A) set8a MO led to H4K20me-1 reduction at tbx6 TBE. Zebrafish embryos were injected with distinct set8a or wnt8 MOs at one-cell stage and collected at shield stage for ChIP experiment. Quantitative PCR results of IgG were set as 1. P values were calculated between control MO and set8a or wnt8 MO injection. **P < 0.01. (B) Morphology of set8a (0, S1, S2, and S3) and wnt8 (0, W1, W2, and W3) morphants at 26 hpf. The wnt8 morphants were classified into four categories, with 0 being WT and W3 being the most severe phenotype. The set8a morphants were classified into four categories, with S1 displaying relatively small head, S2 displaying small head and shortened trunk and tail, and S3 displaying small head and severely shortened trunk and tail. (C) SET8-114 mRNA restored the set8a MO phenotype. The number of embryos scored (N) is shown on top of each bar, and the concentration of MO is indicated. The morphant phenotypes were classified into four categories: 0, S1, S2, and S3. (D) set8a MO enhanced the neuroecodermal and mesodermal defect of wnt8 MOs. Embryos were examined at the 10-somite stage. In situ markers used were opl (telencephalon), pax2.1 (midbrain/hindbrain boundary), and myod (adaxial cells and somites). Red arrowheads, opl expression; black arrowheads, notocord. (E) SET8-114 mRNA but not 114H299A rescued the synergistic effect of set8a MO and wnt8 MOs. The morphants phenotypes were classified into four categories: 0, W1, W2, and W3.

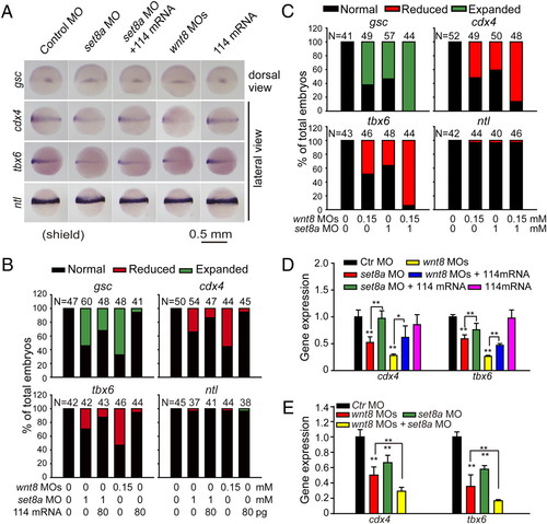
SET8 regulates Wnt target genes in zebrafish. (A and B) Knockdown of set8a resulted in dorsal mesodermal expansion. Embryos injected with the indicated MOs were fixed at the shield stage and stained for tbx6, cdx4, gsc, and ntl. The graph shows the statistical data for each gene, respectively. (C) set8a MO showed synergistic effect with wnt8 MOs on Wnt responsive genes. The graph shows the statistical data of the in situ experiment for each gene, respectively. (D) Set8a regulated cdx4 and tbx6 expression. The embryos injected MOs, as indicated, were collected at the shield stage. The cdx4 and tbx6 expression was detected by quantitative real-time PCR and normalized by ntl gene expression. (E) set8a MO and wnt8 MOs reduced the transcription level of cdx4 and tbx6, both alone and synergistically. **P < 0.01; *P < 0.05.

Set8a acts synergistically with Wnt signaling in regulating zebrafish embryo development. (A) Set8a boosted the LEF1-luc in NIH 3T3. (B) In situ hybridization for expression of zebrafish set8a. set8a is broadly expressed at the 16-cell stage, sphere stage, and 60% epiboly. By 24 h postfertilization (hpf), set8a is more highly expressed in the brain region and blood island. Embryos hybridized with set8a sense probe were the negative control. (C) Injection of set8a mRNA rescued the set8a morphant phenotype. The morphants were classified into four categories: 0, S1, S2, and S3. (D) The set8a MO acted synergistically with the wnt8 MOs. The morphants were classified into four categories: 0, W1, W2, and W3.

EXPRESSION / LABELING:
Gene:
Fish:
Anatomical Terms:
Stage Range: 16-cell to Prim-5

The ATG-MO set8a MO2 displays similar results as the set8a UTR-MO. (A) Injection of SET8-114 mRNA rescued the set8a morphant phenotype. The morphants were classified into four categories: 0, S1, S2, and S3. (B) The set8a MO2 acted synergistically with the wnt8 MOs. The morphants were classified into four categories: 0, W1, W2, and W3. (C) Injection of SET8-114 mRNA but not the 114H299A mutant rescued the synergistic effect of set8a MO2 and wnt8 MOs. (D) set8a MO2 injection led to dorsal mesoderm expansion, which could be rescued by SET8-114 mRNA. Embryos injected with the indicated morpholinos were fixed at the shield stage and stained for tbx6, cdx4, gsc, and ntl. The graph shows the statistical data for each gene, respectively.

PHENOTYPE:
Fish:
Knockdown Reagent:
Observed In:
Stage: Shield
Acknowledgments
This image is the copyrighted work of the attributed author or publisher, and ZFIN has permission only to display this image to its users. Additional permissions should be obtained from the applicable author or publisher of the image. Full text @ Proc. Natl. Acad. Sci. USA