IMAGE

Fig. 2

ID
ZDB-IMAGE-251210-47
Source
Figures for Deng et al., 2025
Image
Figure Caption

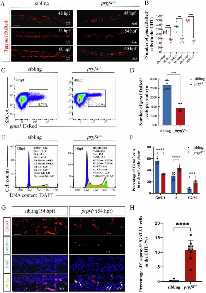
Fig. 2 prpf4 deficiency reduces the number of erythrocytes in zebrafish.

A, B The number of erythrocytes in the CHT region of siblings and prpf4−/− embryos was assessed using confocal microscopy in Tg(gata1:DsRed) transgenic zebrafish. Scale bar: 100 µm. C, D FACS analysis of GATA1+ erythrocytes from siblings and prpf4−/− mutants at 48 hpf. C In prpf4 mutants, the proportion of GATA1+ erythrocytes was reduced (30 embryos per group). D Quantitative analysis of GATA1+ erythrocyte numbers in individual embryos. E Cell cycle analysis of GATA1+ erythrocytes from siblings and prpf4−/− mutants at 48 hpf (30 embryos per group). F Quantification of the percentage of cells in each cell cycle phase. G, H Confocal microscopy analysis of apoptosis in GATA1+ erythrocytes in the CHT region of siblings and prpf4−/− embryos at 54 hpf. G Immunofluorescence staining showing GATA1 (red), active Caspase-3 (green), and DAPI (blue). Arrows indicate apoptotic GATA1+ cells. Scale bar: 50 µm. H Quantitative analysis shows a significantly higher proportion of apoptotic GATA1+ cells in the CHT region of prpf4−/− embryos compared with siblings.

Acknowledgments
This image is the copyrighted work of the attributed author or publisher, and ZFIN has permission only to display this image to its users. Additional permissions should be obtained from the applicable author or publisher of the image. Full text @ Cell Death Discov