IMAGE

Fig. 7

ID
ZDB-IMAGE-251121-15
Source
Figures for Ai et al., 2025
Image
Figure Caption

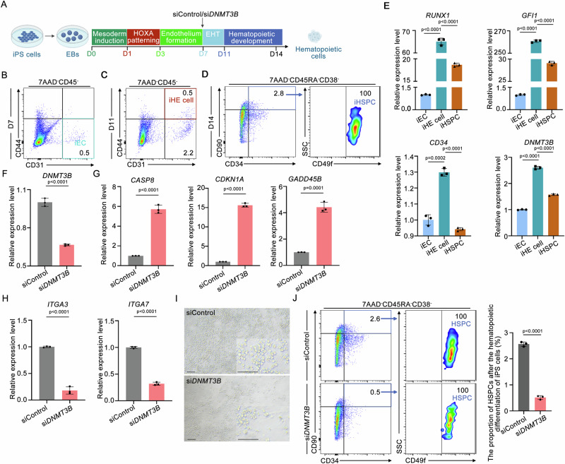
Fig. 7 DNMT3B knockdown impairs the iHSPCs generation during hematopoietic differentiation from human iPS cells in vitro.

A Schematic diagram showing hematopoietic differentiation cultures of human iPS cells. DNMT3B or control siRNA was added on day (D) 7 of EHT. B Representative FACS analysis showing the frequency of induced ECs (iECs, CD31+CD44CD457AAD) during hematopoietic differentiation on D7. C Representative FACS analysis showing the frequency of induced HE cells (iHE cells, CD31+CD44+CD457AAD) during hematopoietic differentiation on D11. D Representative FACS analysis showing the frequency of induced HSPCs (iHSPCs, CD34+CD90+CD49f+CD38CD45RA7AAD) during hematopoietic differentiation on D14. E qPCR analysis of the expression of hemogenic-related genes (RUNX1, GFI1, and CD34) and DNMT3B in iECs, iHE cells, and iHSPCs. F qPCR showing the expression of DNMT3B on D8 in siDNMT3B-treated Embryoid bodies (EBs) and siControl-treated EBs. G qPCR showing the expression of CASP8, CDKN1A, and GADD45B on D11 in siDNMT3B-treated iHE cells and siControl-treated iHE cells. H qPCR showing the expression of ITGA3 and ITGA7 on D11 in siDNMT3B-treated iHE cells and siControl-treated iHE cells. I Microscopy images showing fewer round hematopoietic cells generated from iPS cells in the siDNMT3B-treated group during hematopoietic differentiation on D14. J Flow cytometry analysis showing a reduced frequency of induced HSPCs (iHSPCs, CD34+CD90+CD49f+CD38CD45RA7AAD) on D14. (Left) Representative flow cytometry plots. (Right) Quantification of flow cytometry analysis. Scale bars, 50 µm. Statistical significance was determined by a Two-tailed Student’s t-test. Data are presented as mean ± SD.

Acknowledgments
This image is the copyrighted work of the attributed author or publisher, and ZFIN has permission only to display this image to its users. Additional permissions should be obtained from the applicable author or publisher of the image. Full text @ Commun Biol