IMAGE

Fig. 3

ID
ZDB-IMAGE-250813-24
Source
Figures for Halford et al., 2025
Image
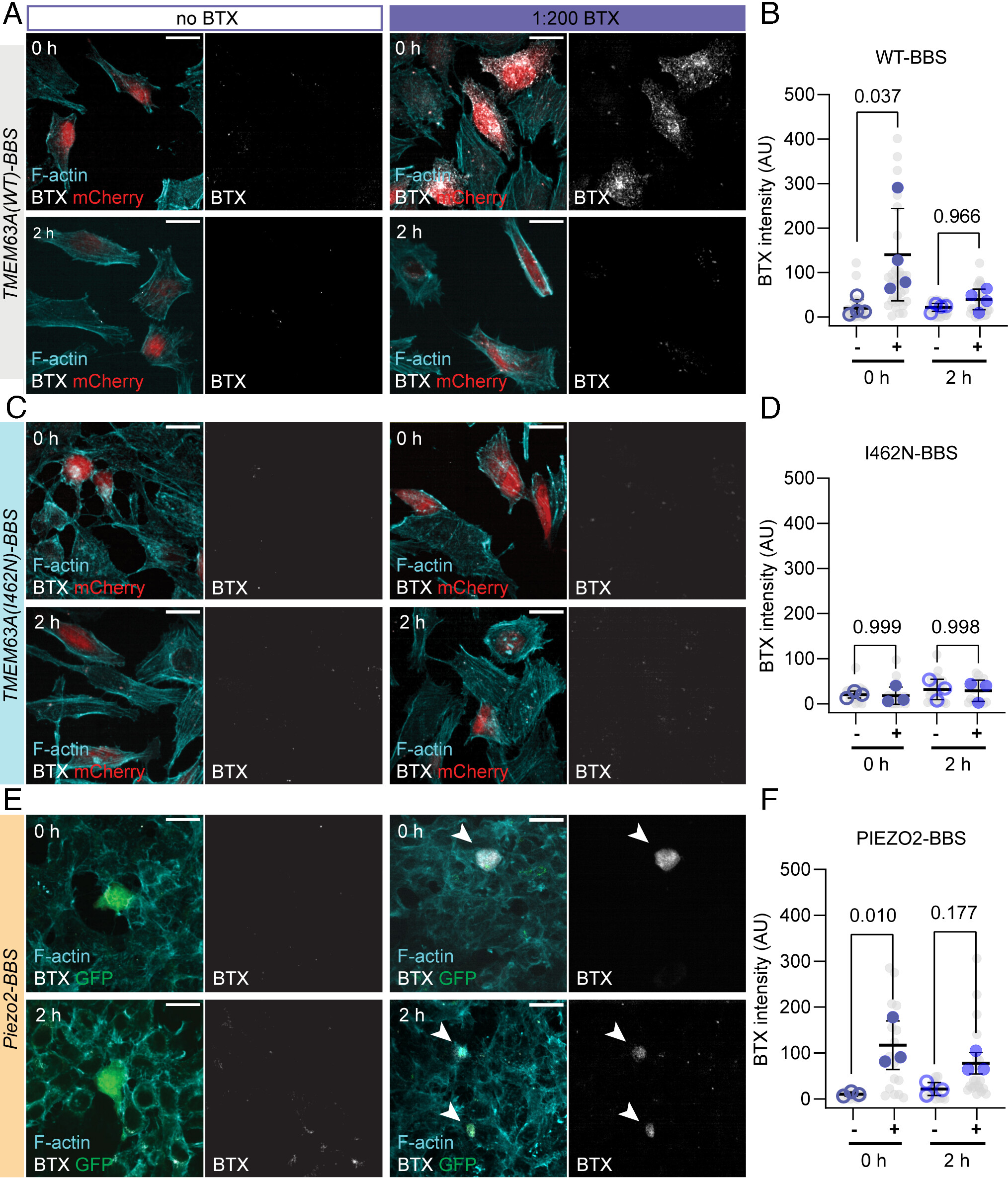
Figure Caption

Fig. 3 TMEM63A is transiently localized to the plasma membrane. (A) Representative micrographs of HeLa-P1KO cells transfected with TMEM63A(WT)-BBS/IRES/mCherry prior to incubation with BTX-AF 647. Cells were fixed either immediately after (0 h) or 2 h after removal of BTX conjugate (2 h). BTX signal (grays), F-actin (cyan), and mCherry (red) are shown. (Scale bar, 20 µm.) (B) Quantification of BTX signal at 0 h and 2 h post labeling for conditions with (solid markers) or without (empty markers) conjugate for TMEM63A(WT)-BBS. Individual cells shown in gray, culture/transfection averages shown in blue (n = 4 transfections). (C) Representative micrographs of HeLa-P1KO cells transfected with TMEM63A(I462N)-BBS/IRES/mCherry prior to incubation with BTX-AF 647 conjugate, as in (A). (D) Quantification of BTX signal at 0 h and 2 h post labeling for conditions with (solid markers) or without (empty markers) conjugate, as in (B) (n = 3 transfections). (E) Representative micrographs of HEK-P1KO cells transfected with Piezo2-BBS/IRES/EGFP prior to incubation with BTX-AF 647 conjugate, as in (A). Arrowheads indicate transfected cells positive for BTX labeling. (F) Quantification of BTX signal at 0 h and 2 h post labeling for conditions with (solid markers) or without (empty markers), as in (B) (n = 3 transfections). Data in (B, D, and F) analyzed by one-way ANOVA followed by Tukey’s multiple comparison).

Acknowledgments
This image is the copyrighted work of the attributed author or publisher, and ZFIN has permission only to display this image to its users. Additional permissions should be obtained from the applicable author or publisher of the image. Full text @ Proc. Natl. Acad. Sci. USA