IMAGE

Fig. 4

ID
ZDB-IMAGE-250730-63
Source
Figures for Wang et al., 2025
Image
Figure Caption

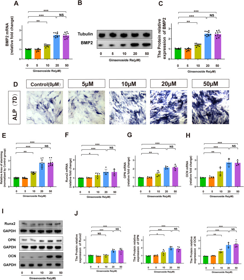
Fig. 4 Ginsenoside Re promotes osteogenic differentiation of MEC3T3-E1 cell line by upregulating BMP-2 expression in vitro. A. The relative mRNA expression levels of BMP2 in MEC3T3-E1 cell line treated with various concentrations of Ginsenoside Re for 7 days. B-C. The expression of BMP-2 protein in MEC3T3 cells was analyzed by Western blot after treatment with Ginsenoside Re for 7 days. D-E. The results of alkaline phosphatase staining in MEC3T3-E1 cell line treated with various concentrations of Ginsenoside Re for 7 days. F-J. The relative mRNA expression levels and protein expression level of OCN, OPN, Runx2 in MEC3T3-E1 cell line treated with various concentrations of Ginsenoside Re for 7 days. Statistical methods: two-tailed Student's t-test, (∗P < 0.05, ∗∗P < 0.01, ∗∗∗P < 0.001).

Acknowledgments
This image is the copyrighted work of the attributed author or publisher, and ZFIN has permission only to display this image to its users. Additional permissions should be obtained from the applicable author or publisher of the image. Full text @ J Ginseng Res