IMAGE

Fig. 4 - Supplemental 1

ID
ZDB-IMAGE-250211-26
Source
Figures for Tignard et al., 2024
Image
Figure Caption

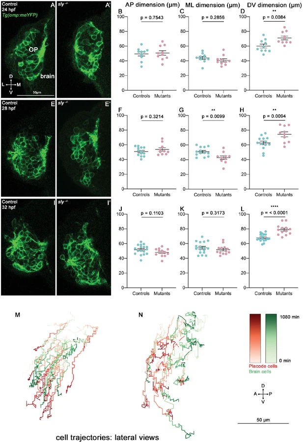
Fig. 4 - Supplemental 1 Additional results on the OP morphogenesis defects observed in sly mutants. (A-L) Analysis of OP dimensions at 24, 28, and 32 hpf. (A, A’, E, E’ and I, I’) Images (frontal views, 1 z-section) of representative OPs from Tg(omp:meYFP); sly -/- mutants (right) and control Tg(omp:meYFP) siblings (left) at 24 (A, A’), 28 (E, E’) and 32 hpf (I, I’). B–D Graphs showing the AP, ML, and DV dimensions of the Tg(omp:meYFP)+ OP clusters in sly mutants and control siblings at 24 hpf (n=10 controls and n=10 mutants from three independent experiments). Ectopic fluorescent cells (cells that are physically separated from the main cluster) were not taken into account for the measurement of OP dimensions. Unpaired, two-tailed t test. (F–H). Similar quantifications at 28 hpf (n=13 controls and n=10 mutants from two independent experiments). Unpaired, two-tailed t tests. (J–L). Similar quantifications at 32 hpf (n=17 controls and n=13 mutants from two independent experiments). Unpaired, two-tailed t tests. Quantifications performed at 36 hpf are shown in Figure 4C–E. (M, N) Examples of 2D tracks plotted in a lateral view (AP along X and DV along Y) of Tg(omp:meYFP)+ OP cells (red) and adjacent brain cells (green) in a control (M) and a sly mutant embryo (N). The time is colour-coded: light colours at the beginning of the trajectory (22 hpf) towards dark colours for the end of the track (1080 min later).

Acknowledgments
This image is the copyrighted work of the attributed author or publisher, and ZFIN has permission only to display this image to its users. Additional permissions should be obtained from the applicable author or publisher of the image. Full text @ Elife