IMAGE

Fig. 3

ID
ZDB-IMAGE-240404-15
Source
Figures for Lee et al., 2024
Image
Figure Caption

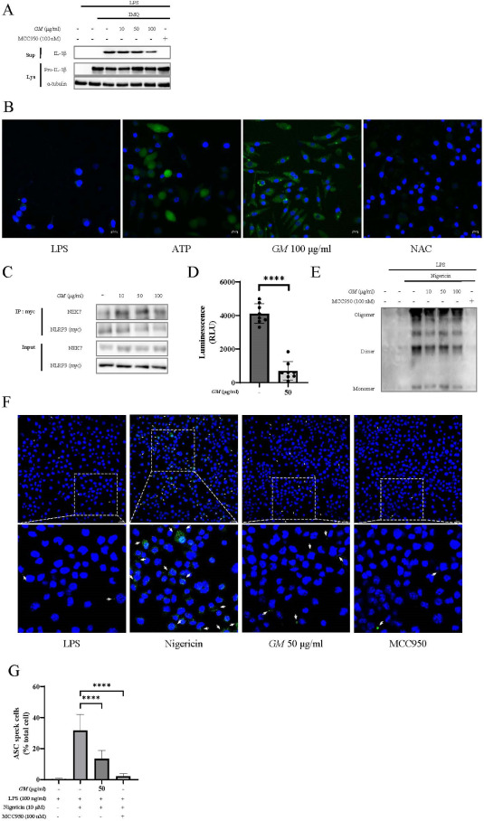
Fig. 3 GM suppresses the ATPase activity of NLRP3. (A) LPS-primed J774A.1 cells were treated with GM for 2 h and activated with imiquimod (200 μM) for 1 h. Supernatants and lysates were assessed via immunoblotting. (B) LPS-primed J774A.1 cells were treated with GM or NAC and activated with ATP (5 mM) for 10 min. ROS levels were fluorescently detected with DCF-DA solution (20 μM). (C) NLRP3-myc vector-transfected 293FT cells were treated with GM for 2 h. NEK7-NLRP3 interactions were confirmed using co-immunoprecipitation. (D) NLRP3's ATPase activity under GM treatment was determined via luminescence using an ADP-Glo assay. (E) Pellets of THP-1 cells were cross-linked using DSS (25 mM) and detected via immunoblotting. (F) LPS-primed J774A.1 cells were treated with GM for 2 h and activated with nigericin (10 μM) for 30 min. Representative immunofluorescence images of ASC speck formation were confirmed using a confocal laser-scanning microscope (Carl Zeiss, LSM710). (G) Graph showing the counts of ASC specks.

Acknowledgments
This image is the copyrighted work of the attributed author or publisher, and ZFIN has permission only to display this image to its users. Additional permissions should be obtained from the applicable author or publisher of the image. Full text @ J. Ethnopharmacol.