IMAGE

Fig. 4.

ID
ZDB-IMAGE-230617-21
Source
Figures for Ezhkova et al., 2023
Image
Figure Caption

Fig. 4.

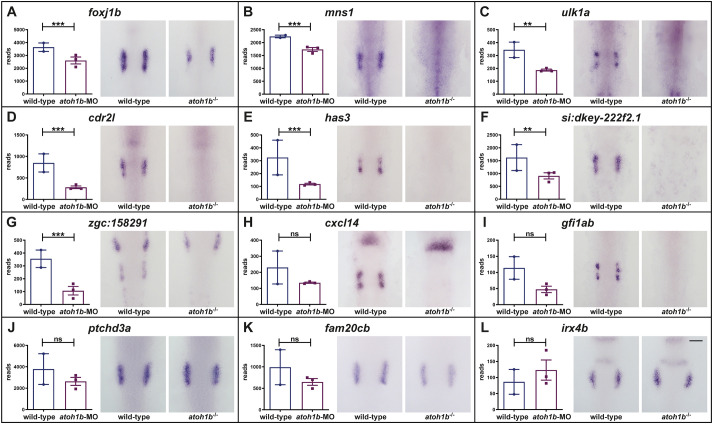
Atoh1b controls the expression of numerous genes in the OEPD. In comparison to wild-type siblings, RNAseq and in situ hybridization show downregulation of foxj1b (A), mns1 (B), ulk1a (C), cdr2l (D), has3 (E), si:dkey-222f2.1 (F) and zgc:158291 (G) in the OEPD of atoh1b mutants. Expression of cxcl14 (H) and gfi1ab (I) is also absent in the OEPD of atoh1b mutants although RNAseq indicates a trend but no significant difference. Expression of ptchd3a (J), fam20cb (K) and irx4b (L) are not affected in atoh1b mutants neither based on the RNAseq data nor by in situ hybridization. Dorsal views, anterior to the top. Scale bar: 100 µm. Plots show the read counts of the individual genes including standard deviation. Significance was based on the padj values which were calculated to control the false discovery rate with the following ranges: ***: 0-0.001; **: 0.001-0.01; *: 0.01-0.01; not significant: 0.1-1.0.

Acknowledgments
This image is the copyrighted work of the attributed author or publisher, and ZFIN has permission only to display this image to its users. Additional permissions should be obtained from the applicable author or publisher of the image. Full text @ Biol. Open