IMAGE

Fig. 3.

ID
ZDB-IMAGE-230602-6
Source
Figures for Wesselman et al., 2023
Image
Figure Caption

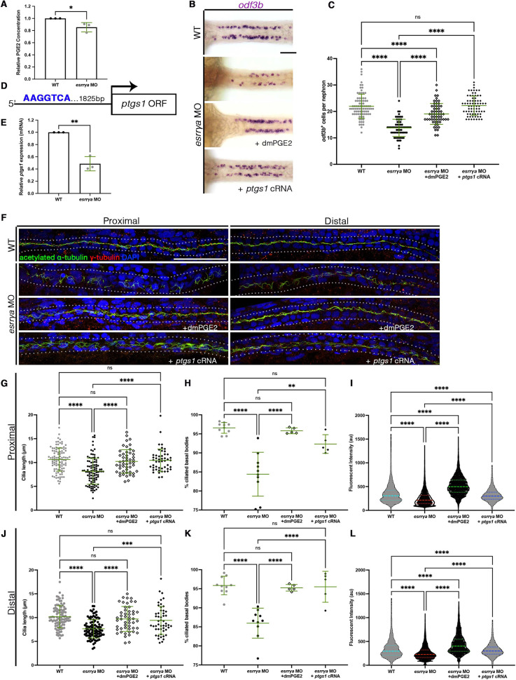
Fig. 3.

esrrγa controls ciliogenesis through regulation of prostaglandin signaling. (A) Relative PGE2 concentration. (B) WISH for MCCs (odf3b) at 28 ss. (C) MCCs per nephron. Each dot represents one nephron. Two nephrons were counted per animal. (D) Schematic of a putative Esrrγa binding site upstream of the ptgs1 open reading frame (ORF). (E) ptgs1 quantified via qRT-PCR. (F) IF for indicated markers at 28 hpf. Dotted lines indicate nephron tubule. (G,J) Cilia length in proximal (G) and distal (J) pronephros. Each dot represents one cilium. Ten cilia were measured per animal. (H,K) Percentage of ciliated basal bodies in proximal (H) and distal (K) pronephros. Each dot represents a single animal. (I,L) Fluorescent intensity plots (cilia, α-tubulin) for the same relative distance in proximal (I) and distal (L) pronephros. Each dot represents the fluorescent intensity of an animal at a given point across the segment of interest. (G-L) WT n=10, esrrγa MO n=10, esrrγa MO with dmPGE2n=5, esrrγa MO with ptgs1 cRNA n=5. Data are mean±s.d. *P<0.05, **P<0.01, ***P<0.001, ****P<0.0001 (unpaired t-test or one-way ANOVA). ns, not significant. Scale bars: 50 µm.

Acknowledgments
This image is the copyrighted work of the attributed author or publisher, and ZFIN has permission only to display this image to its users. Additional permissions should be obtained from the applicable author or publisher of the image. Full text @ Development