IMAGE

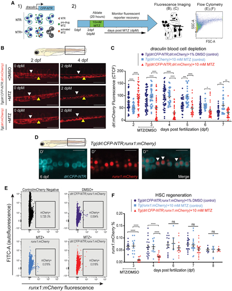
Fig. 5

ID
ZDB-IMAGE-221101-16
Source
Figures for Ulloa et al., 2021
Image
Figure Caption

Fig. 5

HSCs regenerate following their targeted depletion in early development

(A) Experimental schema of regeneration assay: (1) mechanism: drl promoter drives expression of a CFP-NTR (nitroreductase) transgene. NTR converts metronidazole (MTZ) into a toxic intermediate that triggers apoptosis of only drl:CFP-NTR-expressing cells; (2) timeline: Tg(drl:CFP-NTR) or control larvae were treated with 10 mM MTZ or 1% DMSO vehicle control for 20 h from 54–74 h post-fertilization (~2–3 dpf) to specifically target HSCs and were then monitored for their recovery using fluorescence imaging and flow cytometry.

(B) Fluorescent images of Tg(drl:CFP-NTR+;drl:mCherry+) and Tg(drl:mCherry+) embryos treated with 10 mM MTZ or 1% DMSO (control) at 2 and 4 dpf (0 and 2 days post-MTZ [dpM], respectively). Arrowheads indicate remaining stationary (yellow) and circulatory (white) cells within the caudal hematopoietic tissue (CHT; boxed region in schematic of zebrafish larva, above). Scale bars, 500 μm.

(C) Quantification of drl:mCherry CTCF levels in treated groups and control groups: (Tg(drl:CFP-NTR;drl:mCherry) + 1% DMSO (purple), Tg(drl:mCherry) + 10 mM MTZ (light blue); and Tg(drl:CFP-NTR;drl:mCherry) + 10 mM MTZ (red) (n = 17–54 larvae).

(D) Confocal fluorescent images showing cytoplasmic drl:CFP-NTR expression (D′), nuclear runx1:mCherry expression (marking HSPCs) (D′′), and merged (D′′′) within the CHT of a 6 dpf zebrafish, with white arrowheads indicating double-positive cells. Scale bars, 500 μm.

(E) Flow cytometry plots of runx1:mCherry and fluorescein isothiocyanate (FITC) (autofluorescence control) in untreated negative controls (black), Tg(drl:CFP-NTR;runx1:mCherry) + 1% DMSO, Tg(runx1:mCherry) + 10 mM MTZ; and Tg(drl:CFP-NTR;runx1:mCherry) + 10 mM MTZ.

(F) Quantification of runx1:mCherry+ % from (E) flow cytometry experiments in treated and control groups. n = 5–19, 7–10 pooled larvae per sample. Two-way ANOVA with Tukey’s multiple comparisons test was used for all statistical analyses. Plots are individual points for each biological replicate with mean ± SEM. ****p ≤ 0.0001. See also Figure S5.

Acknowledgments
This image is the copyrighted work of the attributed author or publisher, and ZFIN has permission only to display this image to its users. Additional permissions should be obtained from the applicable author or publisher of the image. Full text @ Cell Rep.