IMAGE

Fig. 6

ID
ZDB-IMAGE-221011-6
Source
Figures for Vandestadt et al., 2021
Image
Figure Caption

Fig. 6

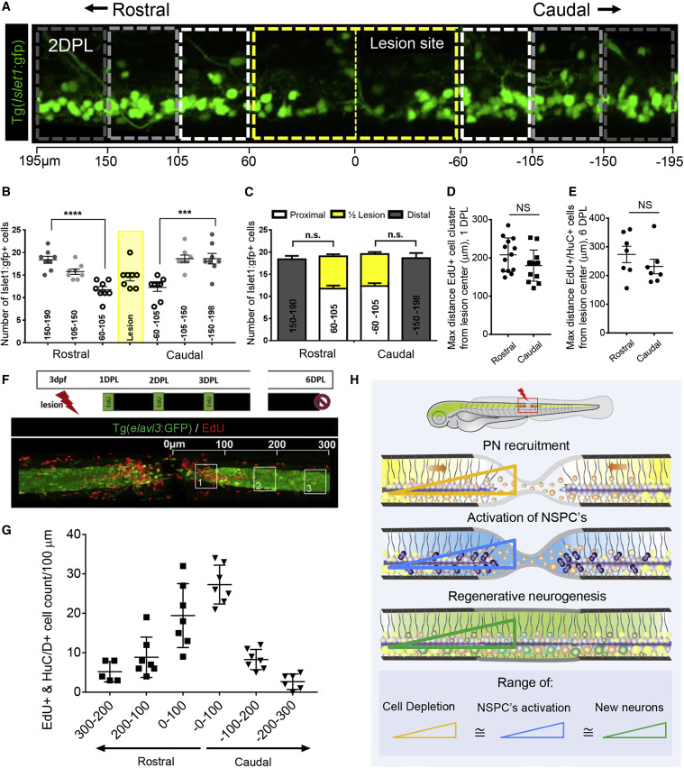
Figure 6. Precursor neuron recruitment shapes the NSPC and regenerative neurogenesis response

(A) Sagittal view of 2 DPL isl1:GFP larvae showing recruited cells and depletion from proximal stumps. The lesion site is outlined by a yellow dashed line. Distal segments (bins) are outlined in white to gray. The scale bar indicates the distance in μm from the lesion center.

(B) Total isl1:GFP+ cell count at 2 DPL within defined bins of the lesion. The isl1:GFP+ cell count was proportionally reduced with proximity to the injury.

(C) Quantification of isl1:GFP+ cells within the lesion site at 2 DPL and comparison with cell counts proximal to the lesion showed that the majority of cells were recruited from the proximal segments to a distance of 200 μm.

(D) Proliferating EdU+ cell clusters at 1 DPL were found at 208 and 180 μm max distance from the lesion center for rostral and caudal stumps, respectively. Clusters are defined as 3 or more cells within 10 μm.

(E) Mean maximal distance from the lesion site of newborn neurons (EdU+/elavl3:EGFP+) at 6 DPL were found at 274 and 232 μm for the rostral and caudal domains, respectively.

(F) Sagittal view of newborn neurons (EdU+/elavl3:EGFP+) from cumulative EdU pulse-chase at 6 DPL, scale bar, 100 μm.

(G) Quantification of newborn neurons within 100-μm bins from the lesion center showing an inverse relationship between the increasing distance from the center and the number of newborn neurons.

(H) Schematic representation of compensatory neurogenic response illustrating that the proximal area of cell recruitment (depletion) corresponds to the region of NSPC proliferation and neural regeneration.

Acknowledgments
This image is the copyrighted work of the attributed author or publisher, and ZFIN has permission only to display this image to its users. Additional permissions should be obtained from the applicable author or publisher of the image.

Reprinted from Developmental Cell, 56, Vandestadt, C., Vanwalleghem, G.C., Khabooshan, M.A., Douek, A.M., Castillo, H.A., Li, M., Schulze, K., Don, E., Stamatis, S.A., Ratnadiwakara, M., Änkö, M.L., Scott, E.K., Kaslin, J., RNA-induced inflammation and migration of precursor neurons initiates neuronal circuit regeneration in zebrafish, 2364-2380.e8, Copyright (2021) with permission from Elsevier. Full text @ Dev. Cell