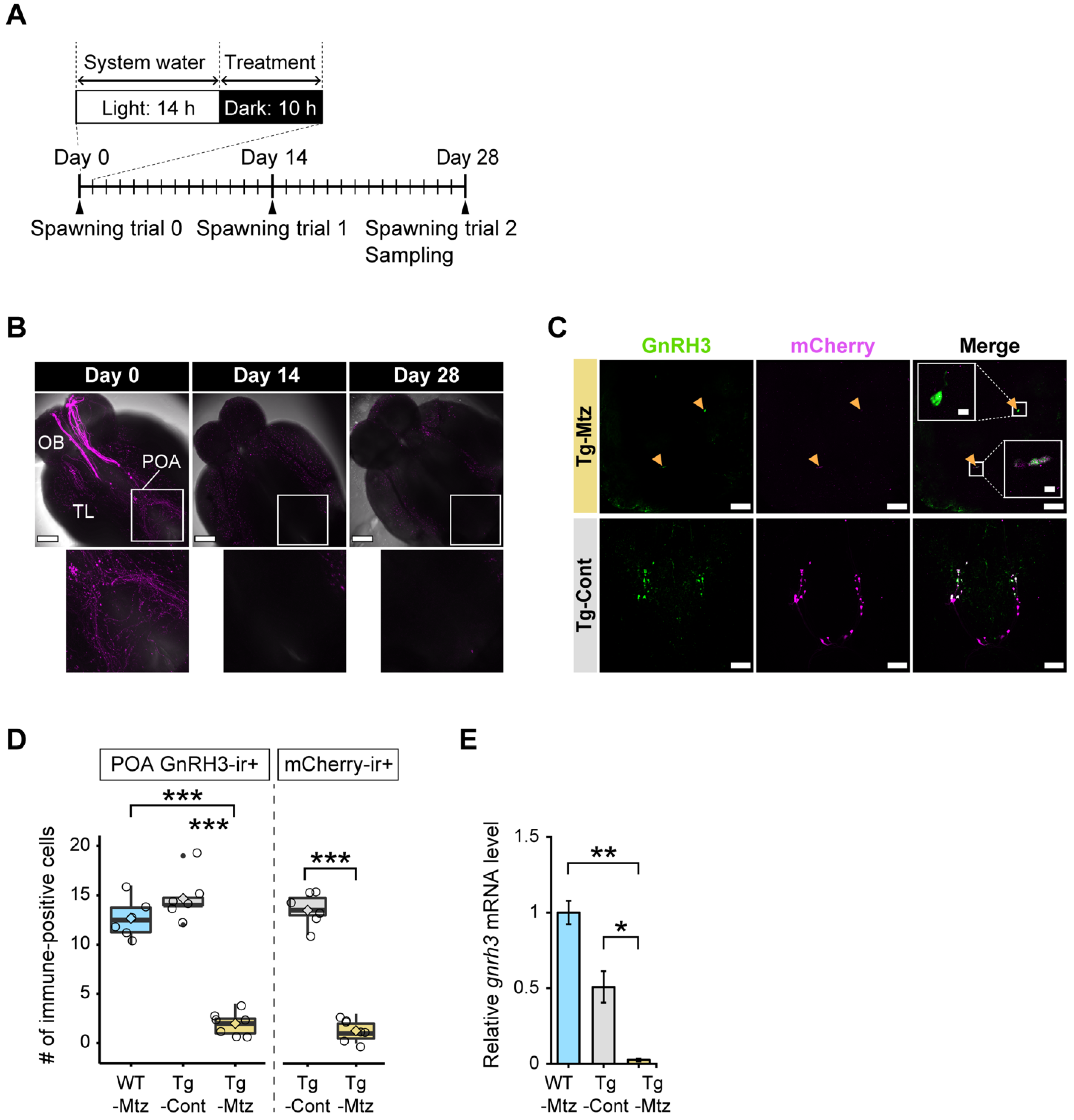
GnRH3 neuronal ablation is validated in the brain at 28 days of treatment. (A) Treatment and analysis schedule. Fish were exposed to 2 mM Mtz daily during the dark phase for 28 days, and were sampled at 14 and 28 days into the treatment. (B) Top panel: confocal images of GnRH3 neurons expressing NTR-mCherry fusion protein (magenta) in whole brains from the Tg(gnrh3:Gal4ff; UAS:nfsb-mCherry) fish before the treatment, and at 14 and 28 days of treatment. Bottom panel: POA-zoomed images showing the boxed area from the top images. Scale bars, 200 µm. (C) Confocal images of co-immunostaining of GnRH3-associated peptide (green) and mCherry (magenta) in the whole brain of Tg-Mtz (top panels) and Tg-Cont (bottom panels) at 28 days of treatment. GnRH3 neuron cell bodies co-localized with mCherry in Tg-Mtz are labeled by arrowheads. Scale bars, 100 µm. Insets, zoomed images of GnRH3-ir and mCherry-ir neuron cell bodies co-localization showing the boxed areas of the merged image in Tg-Mtz. Scale bars, 10 µm. (D) Numbers of GnRH3-positive cells (left) and mCherry-positive cells (right) in the POA (n = 6–7). (E) Relative gnrh3 mRNA levels in the whole brain (n = 4 each). OB, olfactory bulb; TL, telencephalon; POA, preoptic area; ir, immunoreactive; WT-Mtz, WT siblings treated with 2 mM metronidazole (Mtz); Tg-Cont, Tg(gnrh3:Gal4ff; UAS:nfsb-mCherry) treated with vehicle; Tg-Mtz, Tg(gnrh3:Gal4ff; UAS:nfsb-mCherry) treated with 2 mM Mtz. *, p < 0.05; **, p < 0.01; ***, p < 0.001.
Acknowledgments
This image is the copyrighted work of the attributed author or publisher, and
ZFIN has permission only to display this image to its users.
Additional permissions should be obtained from the applicable author or publisher of the image.
Full text @ Int. J. Mol. Sci.
Your Input Welcome
Thank you for submitting comments. Your input has been emailed to ZFIN curators who may contact you if
additional information is required.
Oops. Something went wrong. Please try again later.