IMAGE

Fig. 6.

ID
ZDB-IMAGE-210930-25
Source
Figures for Peron et al., 2021
Image
Figure Caption

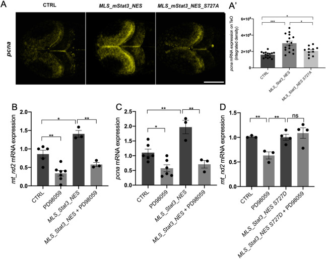
Fig. 6.

mitoSTAT3-dependent activation of cell proliferation in the TeO depends on S727 phosphorylation. (A,A′) Representative images of WISH performed with an anti-pcna probe on 48 hpf uninjected larvae, larvae injected with MLS_mStat3_NES or MLS_mStat3_NES S727A mRNAs (A). Fluorescence quantification of pcna mRNA expression in the TeO (n=12) (A′). (B) qRT-PCR analysis of mt_nd2 in uninjected 48 hpf larvae and larvae injected with MLS_mStat3_NES mRNA treated or untreated with PD98059 for 24 h. (C) qRT-PCR analysis of pcna in uninjected 48 hpf larvae and larvae injected with MLS_mStat3_NES mRNA treated either with PD98059 12.5 µM or DMSO for 24 h. (D) qRT-PCR analysis of mt_nd2 in uninjected 48-hpf larvae and larvae injected with MLS_mStat3_NES S727D mRNA treated or untreated with PD98059 for 24 h. actb1 was used as an internal control. Data are mean±s.e.m. *P<0.05; **P<0.01; ***P<0.001 (unpaired two-tailed t-test on three independent biological samples, where n not specified). ns, not significant. Scale bar: 100 μm.

Acknowledgments
This image is the copyrighted work of the attributed author or publisher, and ZFIN has permission only to display this image to its users. Additional permissions should be obtained from the applicable author or publisher of the image. Full text @ Development