IMAGE

Fig. 5

ID
ZDB-IMAGE-210712-8
Source
Figures for Butti et al., 2021
Image
Figure Caption

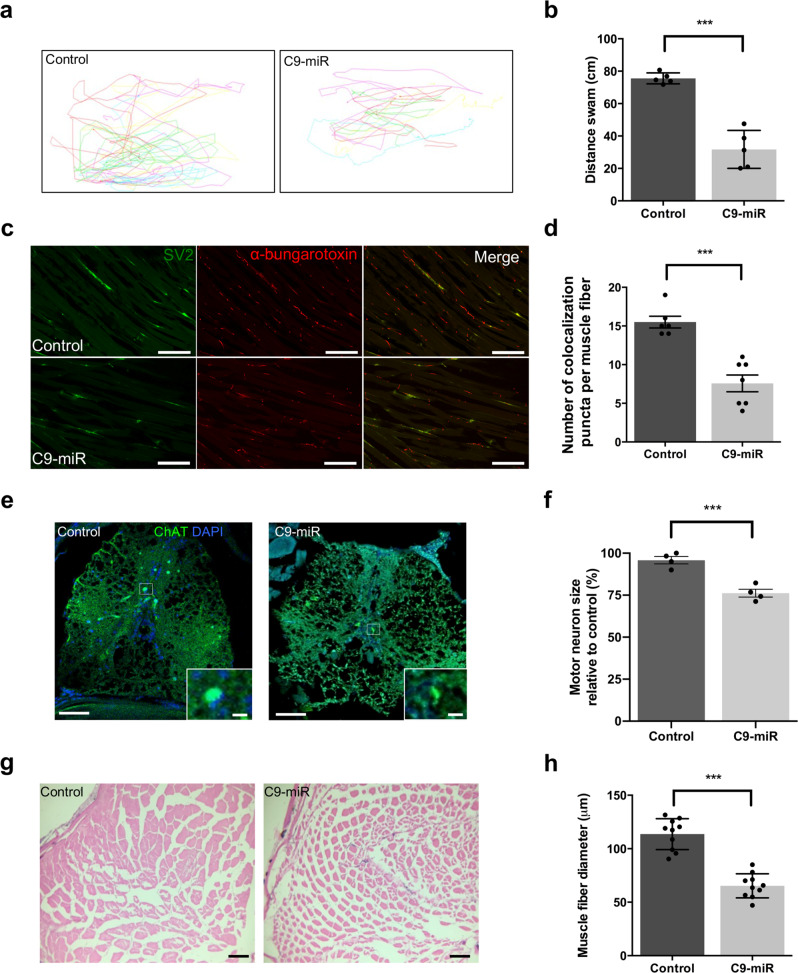
Fig. 5 Adult zebrafish C9-miR display muscle atrophy, smaller motoneurons and behavioural deficits.

a Representative traces of swimming activity of five adult controls and C9-miR fishes (12-month old) during 30 s (left panel). b C9-miR fish exhibit behavioural deficits (right panel) (n = 5, ***p < 0.0001, Student’s t test). c Adult 12-month-old NMJs were examined in trunk section by co-immunostaining SV2 (green) and α-bungarotoxin (red). d Quantification of the colocalizing presynaptic and postsynaptic clusters at NMJ in adult (12-month old) wild-type control (n = 6) and C9-miR fish (n = 7) (***p < 0.0001, Student’s t test). e ChAT staining in adult zebrafish spinal cord . f Large (mature) motor neurons (inset in e; scale bar = 10 μm) are reduced in size in C9-miR compared to controls (n = 4; ***p < 0.0001, Student’s t test). g Examination of adult zebrafish muscle myotomes by haematoxylin and eosin staining. h C9-miR fish display a smaller diameter of muscle fibres compared to controls (n = 10; ***p < 0.0001, Student’s t test). Data are presented as mean ± SEM. Scale bar = 50 μm. n represents the number of sections from three adult fish per genotype.

Acknowledgments
This image is the copyrighted work of the attributed author or publisher, and ZFIN has permission only to display this image to its users. Additional permissions should be obtained from the applicable author or publisher of the image. Full text @ Commun Biol