IMAGE

Fig. 2

ID
ZDB-IMAGE-210614-18
Genes
Source
Figures for Karampelias et al., 2021
Image
Figure Caption

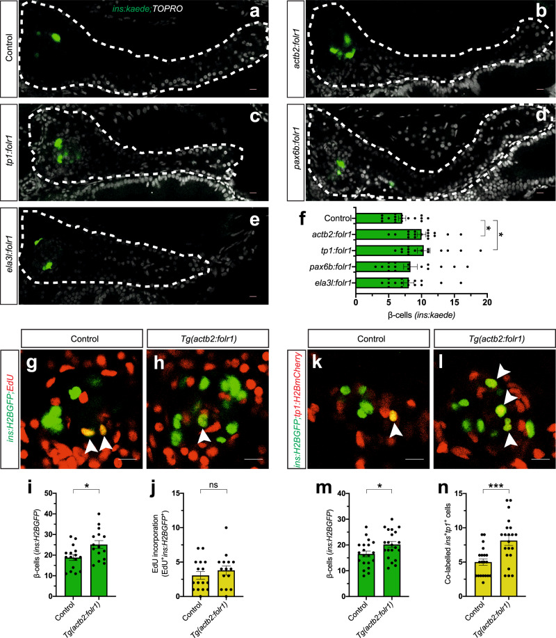
Fig. 2 a–f Single-plane confocal pictures of pancreata in control (a), actb2:folr1 (b), tp1:folr1 (c), pax6b:folr1 (d), and ela3l:folr1 (e) larvae on the Tg(ins:kaede);Tg(ins:CFP-NTR) background, following two days of β-cell regeneration. TOPRO was used to counterstain nuclei, and the whole pancreas is outlined with a white dashed line. Quantification of the pancreatic β-cells showed that actb2:folr1 and tp1:folr1 overexpression had comparable increases in the β-cell regeneration assay (f). Scale bar, 10 μm. n = 17 (control), n = 17 (actb2:folr1), n = 15 (tp1:folr1), n = 16 (pax6b:folr1), and n = 16 (ela3l:folr1) biologically independent zebrafish larvae used for the quantification of β-cells. Data are presented as mean values ± SEM. One-way ANOVA was performed followed by Dunnett’s multiple comparison tests. f *P = 0.0348 (control vs. actb2:folr1), *P = 0.0202 (control vs tp1:folr1). g–j Single-plane confocal images of islets in control (g) and Tg(actb2:folr1) (h) larvae on the Tg(ins:H2BGFP);Tg(ins:flag-NTR) background following two days of β-cell regeneration while incubated with EdU to label proliferating cells. Quantification showed an increase in β-cell regeneration in the Tg(actb2:folr1) line (i), but no change in the number of β-cells incorporating EdU was observed (j). Arrowheads point to EdU+ins:H2BGFP+ cells. Scale bar, 10 μm. n = 16 control and n = 15 Tg(actb2:folr1) biologically independent zebrafish larvae were used for the quantification of this experiment. Data are presented as mean values ± SEM. Unpaired two-tailed Student’s t test was used to assess significance. i *P = 0.0122, j nonsignificant (ns), P = 0.3943. k–n Single-plane confocal images of islets in control (k) and Tg(actb2:folr1) (l) larvae on the Tg(ins:H2BGFP);Tg(ins:flag-NTR);Tg(tp1:H2BmCherry) background, used to lineage trace the ductal cells of the pancreas, after β-cell ablation. Quantification showed an increase in the number of regenerating β-cells (m) colabeled with the ductal cell marker tp1:H2BmCherry (n). Arrowheads point to tp1:H2BmCherry+ins:H2BGFP+ cells. Data for m, n were pooled from two independent experiments. Scale bar, 10 μm. n = 20 control and n = 21 Tg(actb2:folr1) biologically independent zebrafish larvae were used for the quantification of samples pooled from two independent experiments. Data are presented as mean values ± SEM. Unpaired two-tailed Student’s t test was used to assess significance for (m) *P = 0.0306. The Mann–Whitney two-tailed test was used for (n) ***P = 0.0010.

Figure Data
Acknowledgments
This image is the copyrighted work of the attributed author or publisher, and ZFIN has permission only to display this image to its users. Additional permissions should be obtained from the applicable author or publisher of the image. Full text @ Nat. Commun.