IMAGE

Fig. 4

ID
ZDB-IMAGE-210427-14
Source
Figures for Lu et al., 2021
Image
Figure Caption

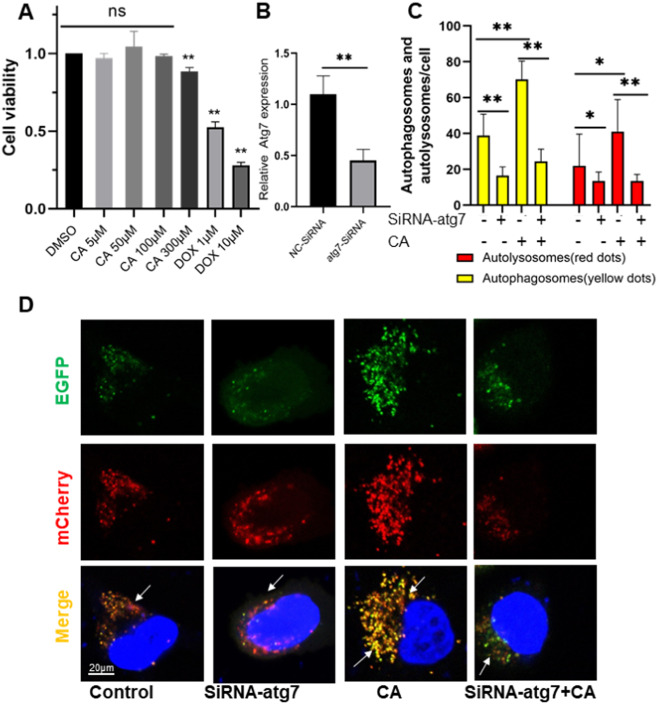
Fig. 4 Effect of CA on cell autophagy. (A) Effects of DOX (1 and 10 μM) and CA (5, 50, 100, and 300 μM) alone on viability of H9C2 cells at 24 h by MTT assay (n = 3). (B) Atg7 was confirmed knockdown via RT-PCR in HeLa cells. (C) Quantitative analysis of yellow puncta (autophagosomes) and red puncta (autolysosomes). Data are expressed as mean ± SD. *P < 0.05 (D) Wild-type (Control) and atg7-knockout (SiRNA-atg7) HeLa cells were transiently transfected with pBABE-puro mCherry-EGFP-LC3B plasmid and then untreated or treated with CA (50 μM) for 24 h. Representative images showing EGFP-LC3 and mCherry-LC3 puncta. (For interpretation of the references to color in this figure legend, the reader is referred to the web version of this article.)

Acknowledgments
This image is the copyrighted work of the attributed author or publisher, and ZFIN has permission only to display this image to its users. Additional permissions should be obtained from the applicable author or publisher of the image. Full text @ Biomed. Pharmacother.