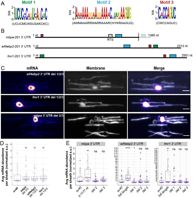
Common motifs in candidate 3′ UTRs are required for myelin localization.
(A) Schematic representation of the 3 motifs identified in the 3′ UTRs of mbpa-201, eif4ebp2-201, and fmr1-201 from the annotated zebrafish genome (GRCz11) using MEME suite bioinformatics software. (B) Schematic representation showing the relative position of the motifs within the 3′ UTRs. Green box is motif 1, blue box is motif 2, and red box is motif 3. Gray box is the conserved RTS previously identified as a minimal localization element necessary for Mbp mRNA transport in cultured oligodendrocytes [28,29,51]. Motif 1 in the mbpa 3′ UTR is not present in 3′ UTR isolated from zebrafish cDNA utilized in experimental procedures (3′ end of the dashed line). (C) Representative images of MS2 system after sequential deletions of all motifs from mbpa, eif4ebp2, and fmr1 3′ UTRs. Asterisks mark cell bodies. (D) Quantification of mRNA abundance in myelin sheaths from sequential deletions in (C). (E) Quantification of mRNA abundance in myelin sheaths from full length 3′ UTR, mbpa 3′ UTR variant 3–1177, or individual motif deletions. Statistical analysis evaluated with Wilcoxon test. Scale bars, 10 μm. A minimum (n) of 6 embryos and 35 sheaths were used in each condition (D and E). The underlying numerical data can be found in S1 and S4 Data. 3' UTR, 3' untranslated region; MEME, Multiple Em for Motif Elicitation; RTS, RNA transport signal.
Acknowledgments
This image is the copyrighted work of the attributed author or publisher, and
ZFIN has permission only to display this image to its users.
Additional permissions should be obtained from the applicable author or publisher of the image.
Full text @ PLoS Biol.
Your Input Welcome
Thank you for submitting comments. Your input has been emailed to ZFIN curators who may contact you if
additional information is required.
Oops. Something went wrong. Please try again later.