IMAGE

Figure 3.

ID
ZDB-IMAGE-200605-10
Source
Figures for He et al., 2020
Image
Figure Caption

Figure 3.

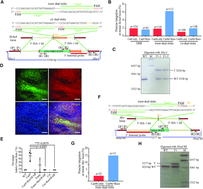
Trans- or cis-dual nicks with RecOFAR facilitate more efficient and ‘clean’ genome editing in mice. (A) Schematic overview of the strategy to generate a Slc6a4-p2A-ChR2-EYFP KI allele. The nested PCR primers used for knock-in identification are shown (Supplementary Table S4). Two targets are shown with green. The restriction endonuclease used for Southern blotting is XbaI. A 3′ internal probe on 3′ homology arm is shown. (B) Germline transmission rate of p2A-ChR2-EYFP precise integration at the Slc6a4 locus with different strategies. (C) Southern blotting analysis of the Slc6a4 KI-targeted allele and WT mouse. T, KI target band. WT, wild type band. (D) Immunostaining brain sections of Slc6a4 KI F1 mice with anti-Serotonin (5-Hydroxytryptamine, 5-HT). ChR2-EYFP is in green and cells marked with anti-5HT are in red. DAPI in blue. Scale bar, 100 μm. (E) On-target indels analysis using Next-Gen-based multiplexed sequencing at the Slc6a4 locus with KI-positive alleles. The tails DNA from F0 generations were used and amplified with the on-target primers marked with different barcodes. Mock, control group with mock treatment. Comparisons between groups were analyzed with Student's t-test. ** indicates P < 0.01, **** indicates P < 0.0001. Error bars denote s.d. (F) Schematic overview of the strategy to generate a Myc-linker-sfGFP KI allele. The nested PCR primers used for knock-in identification are shown (Supplementary Table S4). (G) Germline transmission rate of linker-sfGFP precise integration at the Myc locus with and without RecOFAR. (H) Southern blotting analysis of the Myc targeted allele and WT mouse. T, KI target band. WT, wild type band.

Acknowledgments
This image is the copyrighted work of the attributed author or publisher, and ZFIN has permission only to display this image to its users. Additional permissions should be obtained from the applicable author or publisher of the image. Full text @ Nucleic Acids Res.