IMAGE

Fig. 6

ID
ZDB-IMAGE-180622-8
Genes
Antibodies
Source
Figures for Schepis et al., 2018
Image
Figure Caption

Fig. 6

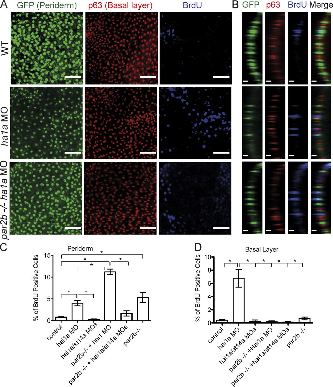
Effect of Par2b deficiency on increased BrdU incorporation associated with loss of hai1a function in the basal layer versus periderm. (A and B) Control and hai1a morphants periderm-nuclear-EGFP embryos with and without St14a or Par2b deficiency were incubated with BrdU for 3 h beginning at 28 hpf, collected for analysis at 46 hpf, and immunostained for p63 and BrdU. Bar, 50 µm. (B) Colocation of BrdU staining with either nuclear-GFP or nuclear p63 staining was used to identify periderm or basal layer cells that had incorporated BrdU, respectively. (C and D) The percentage of BrdU-positive nuclei in periderm (C) and basal layer (D) is shown (mean ± SEM of three experiments; for each experiment, 10 embryos were examined per condition, and 150–200 cells were analyzed in each embryo). Results were analyzed by one-way ANOVA and Bonferroni posttest. In C, the hai1a/st14a MO group and the par2b−/− hai1a/st14a MO groups were not different from control; the hai1a MO group, the par2b−/− group, and the par2b−/− hai1a MO group were all different from control, and the par2b−/− and hai1a MO groups were different from the par2b−/− hai1a MO group (*, P < 0.05). In D, the hai1a MO group was different from all other groups (*, P < 0.0001).

Figure Data
Acknowledgments
This image is the copyrighted work of the attributed author or publisher, and ZFIN has permission only to display this image to its users. Additional permissions should be obtained from the applicable author or publisher of the image. Full text @ J. Cell Biol.