IMAGE

Fig. 5

ID
ZDB-IMAGE-160729-9
Genes
Antibodies
Source
Figures for Hartwig et al., 2014
Image
Figure Caption

Fig. 5

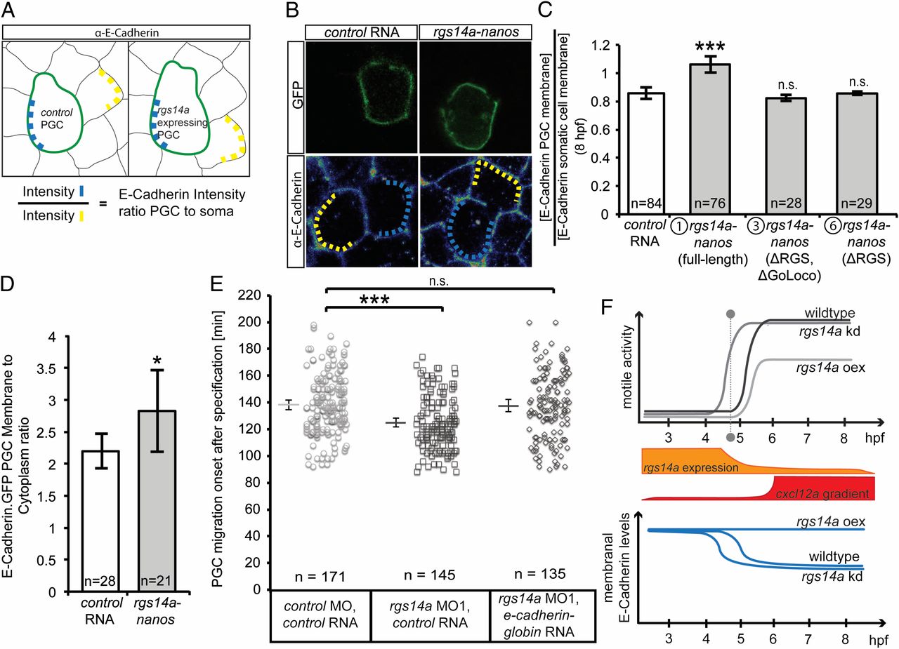
Rgs14a elevates E-cadherin levels on PGC membranes thereby affecting PGC motility. (A) The experimental setup and the scheme for evaluating E-cadherin level. (A and B) Embryos expressing F-EGFP on their membranes were injected with rgs14a-nanos3′UTR and control mRNA (cd14-nanos3′UTR), fixed, and stained for E-cadherin at 8 hpf. E-cadherin signal on the membrane of PGCs (light blue dashed lines) was normalized by dividing it by the corresponding signal on the membranes of neighboring somatic cells (yellow dashed lines). (C) PGCs expressing the full-length Rgs14a (protein 1) during migratory stages exhibit more E-cadherin on their membrane compared with PGCs expressing control RNA or RNA encoding for versions 3 and 6 of the Rgs14a protein. n = number of cell pairs analyzed. (D) Expression of Rgs14a in PGCs enhances the membrane localization of E-cadherin-GFP relative to the cytoplasm. (E) Forced E-cadherin expression abrogates the premature motility acquisition of MO1-treated PGCs. (F) Summary of the findings. The initiation of spatially restricted cxcl12a expression (red) coincides with a rapid decrease in rgs14a mRNA levels in PGCs (orange), suggesting a role in PGC migration onset (vertical dotted line). The onset of motile activity of PGCs occurs prematurely in germ cells knocked down (kd) for rgs14a, whereas the overexpression (oex) of Rgs14a led to motility defects, correlated with enhanced E-cadherin levels in the cells, whereas rgs14a knockdown prematurely reduced E-cadherin levels. n = number of cells analyzed. (C and E) ***P < 0.001 using Mann–Whitney u test. (D) *P < 0.05 using Student t test. Error bars indicate SEM.

Figure Data
Acknowledgments
This image is the copyrighted work of the attributed author or publisher, and ZFIN has permission only to display this image to its users. Additional permissions should be obtained from the applicable author or publisher of the image. Full text @ Proc. Natl. Acad. Sci. USA