FIGURE

Figure 1

ID
ZDB-FIG-250709-57
Publication
Galuh et al., 2025 - The glucocorticoid receptor is affected by its target ZBTB16 in a dissociated manner
Other Figures
All Figure Page
Back to All Figure Page
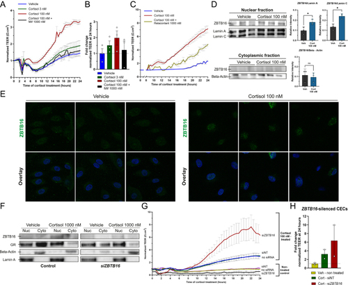
Figure 1

Cortisol, via GR, enhances endothelial barrier integrity, and this effect is exaggerated after ZBTB16 silencing. (A) Cortisol dose-dependently increased the barrier integrity of primary CECs measured by TEER, and this was blocked by mifepristone (Mif) (n = 3 individual donors). The spectra were normalized to the TEER value 1 h before the treatment (mean ± S.E.M). (B) The fold change of cortisol effect on average TEER value across group of treatments (mean ± S.E.M). (C) Co-incubation with 1,000 nM of the selective GR antagonist, relacorilant, attenuated endothelial barrier integrity induced by 100 nM cortisol (mean ± S.D). (D) After 24 h, 100 nM cortisol (Cort) induced ZBTB16 protein expression in the nuclear fraction compared to the vehicle treatment (mean ± S.D). (E) Representative images of immunofluorescence staining of primary CECs (donor 6) that were treated with vehicle or 100 nM cortisol for 24 h. ZBTB16 (green) was present in the DAPI-stained nuclei (blue) after cortisol treatment. (F) Induction of ZBTB16 protein expression after 24 h of 1,000 nM cortisol treatment in the nuclear (Nuc) fraction was absent in ZBTB16-silenced CECs (48 h post-transfection). (G) In the ZBTB16-silenced CECs, the cortisol-induced increase in barrier integrity (normalized TEER value) was exaggerated after 24 h of treatment compared to the WT CECs (n = 2 individual donors, mean ± S.E.M). (H) The fold change of cortisol effect on average TEER value from ZBTB16-silenced CECs (mean ± S.E.M). Each experiment was performed in 3–4 technical replications. siNT: non-target control siRNA, siRNA: small interfering RNA, siZBTB16: siRNA ZBTB16, veh: vehicle.

Expression Data

Expression Detail
Antibody Labeling
Phenotype Data

Phenotype Detail
Acknowledgments
This image is the copyrighted work of the attributed author or publisher, and ZFIN has permission only to display this image to its users. Additional permissions should be obtained from the applicable author or publisher of the image. Full text @ J. Endocrinol.