FIGURE

Fig. 5

ID
ZDB-FIG-250609-116
Publication
Lee et al., 2025 - Transforming growth factor-β receptor I kinase plays a crucial role in oligodendrocyte regeneration after demyelination
Other Figures
All Figure Page
Back to All Figure Page
Fig. 5

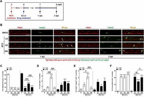
TGF-βRI kinase inhibitor increases immune responses in the early stages after oligodendrocyte ablation. (A) Schematic representation of the treatment protocols using Tg(mbpa:qf2;quas:epntr-p2a-mcherry); Tg(mpeg1:gal4-vp16;uas-egfp) zebrafish larvae. (B) Lateral views of the spinal cord of transgenic zebrafish larvae at 7 and 8 days post-fertilization (dpf), anterior to the left and dorsal to the top. In the spinal cord, fluorescence indicates mbpa+-OLs, mpeg1+-microglia, and phagocytic clearance of cellular debris by microglia (mbpa and mpeg1 double-positive cells, white allow). (C-F) Numbers of mbpa+-, mpeg1+-, mbpa+mpeg1+-, and vacuolated cells in each 4-somite area 1 and 2 days post-treatment (dpt). The experiment was repeated thrice. The data are presented as the mean ± SD; n ≥ 11 independent experiments. P-values were calculated using one-way ANOVA followed by Tukey’s test. Significance is indicated by *P < 0.05, **P < 0.01, and ***P < 0.001 vs. DMSO; #P < 0.05, ##P < 0.01, and ###P < 0.001 vs. MTZ 18 h + E3 or MTZ 18 h + AZ. Scale bar: 200 μm.

Expression Data

Expression Detail
Antibody Labeling
Phenotype Data
Fish:
Conditions:
Observed In:
Stage: Days 7-13

Phenotype Detail
Acknowledgments
This image is the copyrighted work of the attributed author or publisher, and ZFIN has permission only to display this image to its users. Additional permissions should be obtained from the applicable author or publisher of the image. Full text @ Biomed. Pharmacother.