FIGURE

Fig. 7

ID
ZDB-FIG-231002-219
Publication
Zappia et al., 2023 - Osteomodulin downregulation is associated with osteoarthritis development
Other Figures
All Figure Page
Back to All Figure Page
Fig. 7

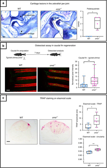
The mutant deficient for omd was generated through CRISPR/Cas 9. a Histology of the jaw joint was performed on 1-year-old zebrafish. The OARSI score of the palatoquadrate was attributed to the jaw joint stained with Toluidine blue with n = 4 for the WT and the mutant. The data were plotted as a box plot showing all points. Mann–Whitney test was performed with differences being considered significant at P values <0.05 (*P < 0.05). Scale bar = 200 µm. b The mutant line was crossed with the Tg(ctsk:Citrine) for the osteoclasts analysis during the caudal fin regeneration. The caudal fin of 1-year-old zebrafish was cut and the regenerating fin was observed after 7 days. The osteoclasts are represented in yellow-green from the ctsk:Citrine signal and the mineralized ray were stained with Alizarin red. The data were plotted as a box plot showing all points. The pixel intensity of the regenerating rays is plotted and normalized by the background intensity with n = 14 for the WT and n = 16 for the mutant from two independent experiments which were pooled to perform the unpaired Student’s t test with differences being considered significant at P values <0.05 (**P ≤ 0.01). Scale bar = 200 µm. c TRAP staining was performed on the elasmoid scales of 1.6-year-old zebrafish. The TRAP staining area was normalized with the total scale area. The TRAP staining and the circularity of the scales were assessed with ZFBONE—Fiji with n = 5 for the WT and the mutant and with 6 to 15 scales/zebrafish analyzed. Scale bar = 0.2 mm. The data were plotted as a box plot showing all points. Unpaired Student’s t test with differences being considered significant at P values <0.05 (*P < 0.05, **P ≤ 0.01)

Expression Data

Expression Detail
Antibody Labeling
Phenotype Data
Fish:
Condition:
Observed In:
Stage: Adult

Phenotype Detail
Acknowledgments
This image is the copyrighted work of the attributed author or publisher, and ZFIN has permission only to display this image to its users. Additional permissions should be obtained from the applicable author or publisher of the image. Full text @ Bone Res