FIGURE

Fig. 4

ID
ZDB-FIG-230810-7
Publication
Yao et al., 2023 - DExH/D RNA helicase 15 regulates zebrafish intestinal development through the Wnt signaling pathway
Other Figures
All Figure Page
Back to All Figure Page
Fig. 4

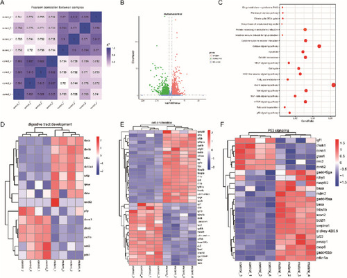
Fig. 4. RNA-seq genome wide analysis of dhx15+/+ and dhx15−/− zebrafish at 3.5 dpf. (A) The heat map of Pearson correlation analysis of two parallel experiments. The closer the correlation coefficient gets to 1, the better the repeatability between two parallel experiments it represents (B) Bioinformatics analysis of DEGs between dhx15+/+ and dhx15−/− zebrafish at 3.5 dpf. The red and green dots represent genes that are significantly up-regulated and down-regulated in the dhx15−/− embryos respectively. (C) GO analysis showed DEGs between dhx15+/+ and dhx15−/− zebrafish at 3.5 dpf. (D) Heat map analysis of the hierarchical clustering of DEGs in the development of the zebrafish digestive tract. (E) Heat map analysis of the hierarchical clustering of DEGs of in cell proliferation of in zebrafish. (F) Heat map analysis of the hierarchical clustering of DEGs of cell apoptosis of in zebrafish. DEGs: differentially expressed genes. (For interpretation of the references to colour in this figure legend, the reader is referred to the web version of this article.)

Expression Data

Expression Detail
Antibody Labeling
Phenotype Data

Phenotype Detail
Acknowledgments
This image is the copyrighted work of the attributed author or publisher, and ZFIN has permission only to display this image to its users. Additional permissions should be obtained from the applicable author or publisher of the image. Full text @ Genomics