FIGURE

Fig. 5

ID
ZDB-FIG-230108-5
Publication
Longhitano et al., 2022 - Lactate modulates microglia polarization via IGFBP6 expression and remodels tumor microenvironment in glioblastoma
Other Figures
All Figure Page
Back to All Figure Page
Fig. 5

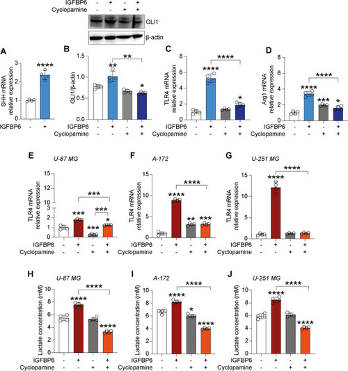
IGFBP6 increases sonic hedgehog signalling pathway activation in GBM and microglia.Evaluation of mRNA expression levels of SHH in microglia cells treated with IGFBP6 A, and GLI1 protein expression after IGFBP6 and cyclopamine treatment B. Evaluation of mRNA expression levels of TLR4 C and ARG1 D after IGFBP6 and cyclopamine treatment in microglia cells. Evaluation of mRNA expression levels of TLR4 after IGFBP6 and cyclopamine treatment in U-87 MG E, A-172 F and U-251 MG G cells. Effect of IGFBP6 and cyclopamine treatment on lactate production in U-87 MG H, A-172 I and U-251 MG J cells. Data are expressed as mean ± SD of at least four independent experiments. (*P < 0.05; **P < 0.005; ***P < 0.001; ****P < 0.0001)

Expression Data

Expression Detail
Antibody Labeling
Phenotype Data

Phenotype Detail
Acknowledgments
This image is the copyrighted work of the attributed author or publisher, and ZFIN has permission only to display this image to its users. Additional permissions should be obtained from the applicable author or publisher of the image. Full text @ Cancer Immunol Immunother