FIGURE

Fig. 2

ID
ZDB-FIG-220705-54
Publication
Lu et al., 2022 - Fish female-biased gene cyp19a1a leads to female antiviral response attenuation between sexes by autophagic degradation of MITA
Other Figures
All Figure Page
Back to All Figure Page
Fig. 2

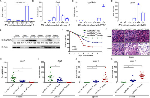
Loss of cyp19a1a protect zebrafish from virus infection.

(A-D) Cyp19a1a is induced by virus infection. qPCR detection of the mRNA levels of cyp19a1a and ifnφ1 on stimulation. ZFL cells were seeded in 3-cm2 dishes overnight and transfected with poly I:C (1 μg/ml) (A and B) or infected with SVCV (MOI = 1) (C and D). At the time points 6, 12, 24, 48, and 72 h, total RNAs were extracted for further qPCR assays. The relative transcriptional levels were normalized to the transcription of β-actin and represented as fold induction relative to the transcriptional level in control cells, which was set to 1. Data were expressed as mean ± SEM, n = 3. Asterisks indicate significant differences from control (*, p < 0.05). (E) IB analysis of endogenous Cyp19a1a protein level in the brain, heart, liver, spleen, kidney, and gonad of male and female zebrafish (n = 3 per group). (F) Survival (Kaplan-Meier Curve) of cyp19a1a-/- male, cyp19a1a+/+ male, and cyp19a1a+/+ female zebrafish (n = 35 per group) at various days after i.p. injected with SVCV (5 × 108 TCID50/ml, 5 μl/individual). (G) Microscopy of H&E-stained spleen section from cyp19a1a-/- male, cyp19a1a+/+ male, and cyp19a1a+/+ female zebrafish treated with SVCV (5 × 108 TCID50/ml, 5 μl/individual) for 72 h. (H-K) qPCR analysis of ifnφ1 and svcv-n mRNA in the spleen and gonad of cyp19a1a-/- male, cyp19a1a+/+ male, and cyp19a1a+/+ female zebrafish (n = 15 per group) given i.p. injection of SVCV (5 × 108 TCID50/ml, 5 μl/individual) for 48 h. Each dot point represents one independent biological replicate. *p < 0.05.

Expression Data
Genes:
Fish:
Condition:
Anatomical Terms:
Stage: Adult

Expression Detail
Antibody Labeling
Phenotype Data
Fish:
Condition:
Observed In:
Stage Range: Days 45-89 to Adult

Phenotype Detail
Acknowledgments
This image is the copyrighted work of the attributed author or publisher, and ZFIN has permission only to display this image to its users. Additional permissions should be obtained from the applicable author or publisher of the image. Full text @ PLoS Pathog.