FIGURE

Fig. 4

ID
ZDB-FIG-211025-36
Publication
Franke et al., 2021 - CTCF knockout in zebrafish induces alterations in regulatory landscapes and developmental gene expression
Other Figures
All Figure Page
Back to All Figure Page
Fig. 4

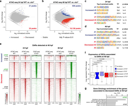
CTCF promotes chromatin accessibility at developmental <italic>cis</italic>-regulatory elements.

a, b Differential analyses of chromatin accessibility between WT and ctcf−/− embryos at 24 (a) and 48 hpf (b) from ATAC-seq data (n = 2 biological replicates per condition). The log2 normalized read counts of WT ATAC peaks versus the log2 fold-change of accessibility are plotted. Regions showing statistically significant differential accessibility (adjusted P-value < 0.01) are highlighted in blue (increased) or red (decreased). The total number of differential peaks is shown inside the boxes. c, d Motif enrichment analyses for the increased and decreased ATAC peaks in ctcf−/− embryos at 24 (c) and 48 hpf (d). The three motifs with the lowest p-values are shown for each case. e Heatmaps plotting normalized ATAC-seq signal in WT and ctcf−/− embryos (red), as well as CTCF ChIP-seq signal (green) at 48 hpf, for the differentially accessible regions (DARs) from (b) overlapping or not with CTCF sites. f Box plots showing the expression fold-change in ctcf−/− embryos at 48 hpf of all DEGs or only those associated with increased or decreased DARs, overlapping or not with CTCF sites. Boxplots represent the centerline, median; box limits, upper and lower quartiles; whiskers, 1.5× interquartile range; notches, 95% confidence interval of the median. Statistical significance was assessed using a two-sided Wilcoxon’s rank-sum test. g GO enrichment analyses of biological processes for the genes associated with decreased DARs in ctcf−/− embryos at 48 hpf, overlapping or not with CTCF sites. GO terms showing an FDR < 0.05 are considered enriched.

Expression Data

Expression Detail
Antibody Labeling
Phenotype Data

Phenotype Detail
Acknowledgments
This image is the copyrighted work of the attributed author or publisher, and ZFIN has permission only to display this image to its users. Additional permissions should be obtained from the applicable author or publisher of the image. Full text @ Nat. Commun.