FIGURE

Fig 4

ID
ZDB-FIG-191230-1315
Publication
Chen et al., 2019 - A missense mutation in SNRPE linked to non-syndromal microcephaly interferes with U snRNP assembly and pre-mRNA splicing
Other Figures
All Figure Page
Back to All Figure Page
Fig 4

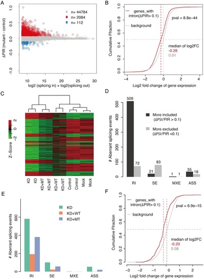
The identified mutation impairs the functionality of SNRPE/SmE in mRNA splicing.

(A), The mRNA splicing in patient derived fibroblast cells is impaired. MA plot shows the intron retention was dramatically increased in patient derived fibroblast cells. X axis: the sum of log2 transformed splicing in and splicing out reads number for each intron. Y axis: difference in percentage of intron retention (PIR) between fibroblast derived from the patient (mutant) and healthy control. (B), The intron retention leads to decreased gene expression. Backgrounds are those genes without any intron showing significantly increased retention. (C), Heatmap illustrating expression of 11670 protein coding genes (average RPKM>1) in HEK293 cells among different experimental conditions. Control, control siRNA; KD, SmE siRNA; KD+WT, SmE siRNA+wild type SmE; KD+Mut, SmE siRNA+mutant SmE. (D), Number of aberrant splicing events induced by SNRPE/SmE knockdown (KD) comparing with control. RI, retained intron; SE, skipped exon; MXE, mutually exclusive exon; ASS, alternative splice site. (E), Numbers of aberrant splicing events in KD, KD+Mut and KD+WT comparing to control. (F), The intron retention leads to decreased gene expression. Backgrounds are those genes without any intron showing significant increased retention.

Expression Data

Expression Detail
Antibody Labeling
Phenotype Data

Phenotype Detail
Acknowledgments
This image is the copyrighted work of the attributed author or publisher, and ZFIN has permission only to display this image to its users. Additional permissions should be obtained from the applicable author or publisher of the image. Full text @ PLoS Genet.