FIGURE

Fig. S6

ID
ZDB-FIG-190910-33
Publication
Bonkhofer et al., 2019 - Blood stem cell-forming haemogenic endothelium in zebrafish derives from arterial endothelium
Other Figures
All Figure Page
Back to All Figure Page
Fig. S6

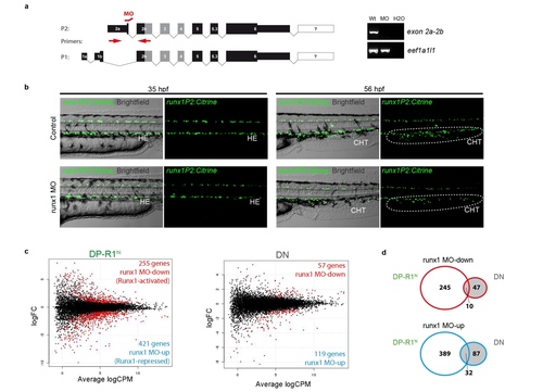
Set-up of a runx1 MO based gene expression screen (a) Left: Schematic of the alternative transcripts derived from the two alternative promoters P1 and P2 and the binding site for the used P2-specific runx1 splice-MO. Right: Typical agarose gel for the analysis of the splice-MO functionality using indicated primers. (b) Fluorescent microscopic images of TgBAC(runx1P2:Citrine) embryos either un-injected (control) or runx1 MO injected. Left: Showing the trunk region including the DA of 35 hpf embryos. Right: Showing the caudal haematopoietic tissue (CHT) region of 56 hpf embryos. (c) Smear plot result of differentially expressed gene analysis (DEG) between runx1 MO and control embryos. Left: DEG analysis for cells of the DP-R1hi gate showing significantly down-regulated (red; Runx1-activated) and up-regulated (blue; Runx1 repressed) genes. Right: DEG analysis for cells of the DN gate showing significantly down-regulated (red) and up-regulated (blue) genes. (d) Gene list intersection between DEG detected in cells of the DP-R1hi and DN gates after runx1 MO injection. Top: Intersection between genes down-regulated due to runx1 MO injection in both populations. Bottom: Intersection between genes down-regulated due to runx1 MO injection in both populations.

Expression Data

Expression Detail
Antibody Labeling
Phenotype Data

Phenotype Detail
Acknowledgments
This image is the copyrighted work of the attributed author or publisher, and ZFIN has permission only to display this image to its users. Additional permissions should be obtained from the applicable author or publisher of the image. Full text @ Nat. Commun.