FIGURE

Fig. 2

ID
ZDB-FIG-170308-15
Publication
Madelaine et al., 2017 - The hypothalamic NPVF circuit modulates ventral raphe activity during nociception
Other Figures
All Figure Page
Back to All Figure Page
Fig. 2

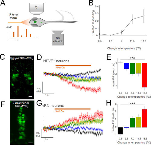
Noxious stimuli inhibit NPVF neurons and activate the vRN.

(A) Schematic of experimental configuration (mW: milliwatt, output of laser; t: time). (B) Results of behavior in wildtype larvae (n = 12; mean ± SEM). (C) 2p imaging field of view in Tg(npvf:GCaMP6s) larva: average of time-series. (D,G) Summed responses of all recorded neurons in each group. Colors indicate level of heat, as denoted in summary graphs (E,H) to right (±SEM). In a single larva, multiple cells were analyzed (10 trials in each heat level, 50 trials total per larva). NPVF: n = 113 neurons in 13 larvae. vRN neurons: 173 cells in 6 larvae. (E,H) Summary data for each cell type (±SEM). 1-way anova test. ***p < 0.001. (F) 2p imaging field of view in Tg(elavl3:h2b-GCaMP6s) larva: average of time-series. Scale bar: 10 μm.

Expression Data

Expression Detail
Antibody Labeling
Phenotype Data

Phenotype Detail
Acknowledgments
This image is the copyrighted work of the attributed author or publisher, and ZFIN has permission only to display this image to its users. Additional permissions should be obtained from the applicable author or publisher of the image. Full text @ Sci. Rep.