FIGURE

Fig. 6

ID
ZDB-FIG-170111-5
Publication
Mahale et al., 2016 - The Light Intermediate Chain 2 Subpopulation of Dynein Regulates Mitotic Spindle Orientation
Other Figures
All Figure Page
Back to All Figure Page
Fig. 6

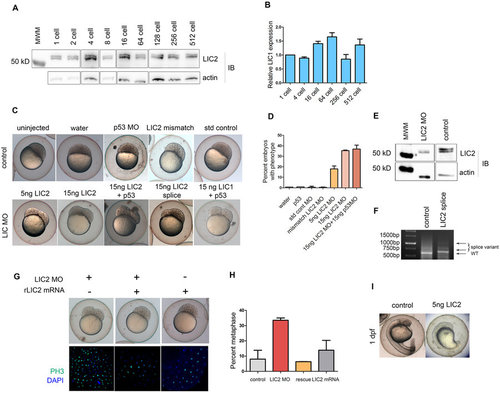
Zebrafish LIC2 is required for early embryonic development. (A) zLIC2 expression at early stages of zebrafish embryogenesis, as shown by immunoblotting of whole embryo lysates. (B) zLIC1 expression at early stages of zebrafish embryogenesis, as shown by real time PCR analysis. (C) Knockdown of zLIC2 in zebrafish embryos. Top–control embryos as indicated. Below–depletion of zLIC2 by zLIC2-specific morpholinos as indicated. (D) Fraction of embryos showing the furrow phenotype. (E) Western blot showing zLIC2 knockdown using translation blocker LIC2 MO (the top zLIC2 band completely disappears upon MO treatment). β-actin serves as loading control. (F) Reverse transcriptase PCR showing splice variants in LIC2 splice morpholino injected embryos (arrows). Lane 1 = molecular weight ladder. (G) Gross embryo morphology (top) and phosphohistone 3 staining (bottom) of embryos injected with LIC2 morpholino and/or rLIC2 mRNA as indicated. (H) Fraction of cells in metaphase from morphants, rescued and mRNA injected embryos from G. N = 17, 28 and 20 embryos respectively from 2 experiments. (I) Representative embryo injected with 5 ng translation blocker MO against zLIC2 show developmental delays at 1 dpf.

Expression Data
Genes:
Fish:
Knockdown Reagent:
Anatomical Term:
Stage Range: 1-cell to 512-cell

Expression Detail
Antibody Labeling
Phenotype Data
Fish:
Knockdown Reagents:
Observed In:
Stage Range: 256-cell to Prim-5

Phenotype Detail
Acknowledgments
This image is the copyrighted work of the attributed author or publisher, and ZFIN has permission only to display this image to its users. Additional permissions should be obtained from the applicable author or publisher of the image. Full text @ Sci. Rep.