FIGURE

Fig. 3

ID
ZDB-FIG-160902-5
Publication
Gao et al., 2016 - Rnf25/AO7 positively regulates wnt signaling via disrupting Nkd1-Axin inhibitory complex independent of its ubiquitin ligase activity
Other Figures
All Figure Page
Back to All Figure Page
Fig. 3

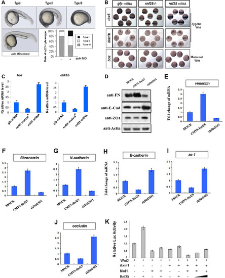
Rnf25 regulates zebrafish embryonic development and canonical Wnt signaling. (A) Knockdown of axin1 partially rescued the rnf25 mutants in developing zebrafish morphology represented by the decreased ratio of Type III (the most severely impaired) rnf25 mutants and the increased ratio of Type I (mildly impaired) rnf25 mutants. The dose of axin morpholino injection or control morpholino was stabilized on 2 ng each embryo. (B) rnf25 mutation (middle) or overexpression (right) injection affected zygotic and maternal Wnt signaling, represented by the in situ hybridization of zygotic Wnt targets tbx6 and dkk1b, and maternal Wnt target boz/dhama. Embryos injected with the same amount of gfp mRNA (left) were served as loading-control. (C) The transcription of boz/dhama (left panel) and dkk1b (right panel) in zebrafish embryos were impaired by rnf25 mutant and enhanced by rnf25 mRNA injection. gfp mRNA injections were served as control. (D) Detecting the protein levels of E-Cadherin, Fibronectin and ZO-1 in MOCK, Rnf25 over-expression and Rnf25 knocking-down mK3 cells. (E-G) Fold change of transcripts of mesenchymal markers including vimentin, n-cadherin and fibronectin in mK3 cell system. (H-J) Fold change of transcript of epithelial markers including zo-1, e-cadherin and occludin in mK3 cell system. (K) Rnf25 over-expression restrained the inhibitory effect of Nkd1 and Axin on Wnt signaling in a dose dependent manner. HEK293T cells were transfected with indicated plasmids and treated with Wnt3 to initiate Wnt signaling. Axin and Nkd1 co-transfection significantly inhibited Lef1-Luc activity (lane7). The addition of Rnf25 decreased Lef1-Luc activity in a dose dependent manner (lane8, 9). Data obtained from triplicates are presented as the mean SD of a representative experiment. FN, Fibronectin; E-Cad, E-Cadherin.

Expression Data
Genes:
Fish:
Anatomical Terms:
Stage Range: 50%-epiboly to 90%-epiboly

Expression Detail
Antibody Labeling
Phenotype Data
Fish:
Observed In:
Stage Range: 50%-epiboly to Prim-5

Phenotype Detail
Acknowledgments
This image is the copyrighted work of the attributed author or publisher, and ZFIN has permission only to display this image to its users. Additional permissions should be obtained from the applicable author or publisher of the image. Full text @ Oncotarget