FIGURE

Fig. 7

ID
ZDB-FIG-120508-32
Publication
English et al., 2012 - Incomplete splicing, cell division defects, and hematopoietic blockage in dhx8 mutant zebrafish
Other Figures
All Figure Page
Back to All Figure Page
Fig. 7

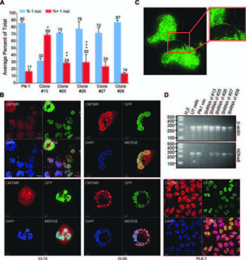
Knock-down of DHX8 in HeLa cells led to mitotic defects. A: GFP-H2B HeLa cells cultured on coverslip were transfected with 2 μg of DHX8 shRNA DNA constructs. Forty-eight hours after transfection, cells were selected in puromycin for 48 hr, fixed and subjected to confocal analysis. An average from three experiments is presented. Error bars indicate the standard deviation between each experiment. P values were calculated for the % of cells with > 1 nuclei for Plk1 control versus the different shRNA clones (Student′s t-test). *P = 0.00167, **P = 0.0149, ***: P = 0.0185. B: Transfected cells were stained with CMTMR, then subjected to confocal analysis. C: After selection, cells were subjected to Z-sectioning. One 0.2-μm slice is shown in the GFP channel. D: RT-PCR analysis using human-specific primers for ACTIN and DHX8 after the transfected cells were selected for 2 days.

Expression Data

Expression Detail
Antibody Labeling
Phenotype Data

Phenotype Detail
Acknowledgments
This image is the copyrighted work of the attributed author or publisher, and ZFIN has permission only to display this image to its users. Additional permissions should be obtained from the applicable author or publisher of the image. Full text @ Dev. Dyn.