FIGURE SUMMARY
Title

Thyroid hormone receptor beta-2 (TRβ2) overexpression modulates photoreceptor phenotype diversity in a ligand-dependent manner

Authors
Owusu Poku, E., Fonte, M.R., Jensen, T.J., Inman, S.P., Mackin, R.D., Stenkamp, D.L.
Source
Full text @ Front Cell Dev Biol

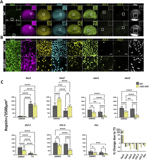
Expression patterns of nine opsin subtypes in 4dpf larval zebrafish eyes in wildtype vs. trβ2 gain-of-function under euthyroid and hyperthyroid conditions, detected using multiplex fluorescence in situ hybridization chain reaction (HCR). (A) Representative confocal projections of whole-mounted eyes from wildtype and Tg (crx:MYFP-2a-trβ2) larvae. In transgenics, lws2+ cone density is increased at the expense of other cone opsin + subtypes and rod opsin + cells. Insets show magnified views of boxed areas to highlight the cone mosaic structure. (B) Opsin mRNA localization within a 3500 μm2 area dorsal to the optic nerve head following treatment with 100 nM T3. In transgenic, T3-treated larvae, lws2, sws1, sws2, rh2-1, and rh2-2 positive cells (bottom row) are substantially reduced compared to T3-treated wildtype larvae (top row). (C) Scatter plot showing the average number of rod opsin+ and cone opsin + cells per unit area, quantified from confocal images of wildtype (gray) and transgenic (yellow) retinas. The final plot in C shows the % change in expression of indicated photoreceptor opsin in T3-treated vs. control, for 3,500 μm2 areas averaged over all samples. P-values were calculated using One-way ANOVA across four groups (WT + DMSO, WT + T3, GOF + DMSO, GOF + T3), followed by six pairwise post hoc comparisons (Tukey’s test). Statistical significance is represented as *P < 0.05, **P < 0.01, ***P < 0.001, ***P < 0.0001. N ≥ 6. D = Dorsal and N = Nasal. Scale bar in A = 50 μm.

Trβ2 gain-of-function induces co-expression of lws2 in non-LWS cones. The proportion of photoreceptors co-labeled lws2 and a different opsin type per unit area also increases after thyroid hormone (T3) treatment. (A) Fluorescence in situ hybridization (HCR) of 4dpf fish showing lws2 co-expression with selected opsin transcripts (sws1, sws2, rh2-1, rh2-2, and rho). In wildtype fish, no co-expression with other opsin subtypes within individual cones was observed (WT + DMSO and WT + T3 rows). However, lws2 co-expression was observed in both transgenic groups with increased proportions in the transgenic group that received T3 treatment (GOF + T3). No clear co-labeling of sws2 (cyan) or rho (green) with lws2 was observed in either transgenic group. The arrowheads indicate cells that are co-labeled for both lws2 and another opsin subtype. Insets display enlarged regions with separate channels to highlight co-expression. (B) Box and whisker plot showing the percentage of cells that are positive for both lws2 and sws1 or rh2-1, rh2-2, rho per 3500 μm2 area dorsal to the optic nerve head. Statistical significance is represented as ****P < 0.0001. P-values were calculated using beta regression to compare co-expression proportions in transgenic DMSO and T3 groups. (C) Stacked bar graph of photoreceptor counts in WT and trβ2 GOF after DMSO/T3 treatment. Colors indicate opsin expression: lws1+ (green), lws2+ (magenta), sws1+ or rh2+ (yellow), sws2+ or rho+ (gray), and lws2/sws1+ or lws2/rh2+ co-expression (orange crosshatch). Scale bar = 10 μm.

Trβ2 overexpression and T3 treatment alter cone morphology and/or distribution of selected cone antigens. (A) Confocal images of cryosectioned eyes from 6dpf wildtype and trβ2 GOF transgenic fish, immunolabeled for rod opsin (rho, 1D1), red opsin (1D4), bipolar cells (PKCα), and double cones (ZPR1). Insets in A show the PKCα channel only. Rectangular boxes in the ZPR1 column highlight regions magnified in C. (B) Higher magnification of images displaying 1D4 immunolabel, showing further changes in localization of Lws opsin(s). (C) Higher magnification of ZPR1 immunolabel in T3-treated trβ2 GOF transgenics, revealing changes in cone morphology and/or distribution of antigen. Scale bars in A = 50 μm, B and C = 5 μm.

Thyroid hormone (T3) mediates concentration-dependent downregulation of lws2 and upregulation of trβ2 in both wildtype and trβ2 gain-of-function transgenics. (A) Confocal images of whole-mount retinas from 4dpf wildtype and trβ2 GOF transgenic larvae treated for 48 h with increasing concentrations of T3 or DMSO (control), followed by HCR in situ hybridization. lws1 (green) and lws2 (magenta) mRNA expressions are shown. N = 6 larvae. In wildtype retinas (top row), lws2 mRNA levels progressively decrease with increasing T3 concentration. In the transgenic line (bottom row), this reduction is more subtle. Insets display lws2 expression only. (B) RT-qPCR analysis of wildtype and transgenic larvae showing differential regulation of lws1 and lws2 following 48 h of T3 treatment. (C) Whole-mount retinas from wildtype and transgenic larvae showing the pattern of trβ2 mRNA expression relative to lws + cones under DMSO and T3 treatment. Insets provide higher magnification of lws and trβ2 co-expression. T3 upregulates trβ2 expression in a concentration-dependent manner, while lws2 downregulation is less pronounced in transgenic larvae compared to wildtype. Scatter and box-and-whisker plots represent fold change in transcript expression (2-ddCT). Each point represents a biological replicate (n ≥ 6). P-values were calculated using Kruskal-Wallis one-way ANOVA with post hoc testing adjusted by Dunn’s correction. Statistical significance is denoted as *P < 0.05, **P < 0.01, ***P < 0.001, ****P < 0.0001. hpt: hours post treatment. D = Dorsal N = Nasal. Scale bars in A and B = 50 μm.

Trβ2 upregulation precedes lws1 activation and aligns with lws2 downregulation). (A) RT-qPCR analysis of wildtype and trβ2 GOF transgenic fish in a time-series experiment, treated with 100 nM T3, to assess the temporal dynamics of lws1, lws2, and trβ2 mRNA expression. (B) Line graph showing the kinetics of fold change in lws1, lws2, and trβ2 mRNA expression over time (hours post treatment, hpt). Scatter plots and line graphs represent fold changes in transcript expression (2^-ddCT). Each point in the scatter plot corresponds to a biological replicate (n ≥ 6). P-values were determined by comparing ddCT values across groups using Kruskal–Wallis one-way ANOVA with post hoc Dunn’s correction. Statistical significance is indicated as follows: *P < 0.05, **P < 0.01, ***P < 0.001, ****P < 0.0001. WT = wildtype; TG = transgenic overexpressing trβ2.

Unliganded Trβ2 delays the onset of lws1 expression. (A) Confocal microscopy images of whole-mounted larval retinas from a cross between Tg (crx: mYFP-2a-trβ2) and homozygous Tg (tg:nVenus-2a-nfnB) wp. rt8 transgenic lines. Larvae were treated with metronidazole or DMSO (control) for 24 h, then sorted for thyroid gland ablation at 4 or 6 dpf. (B) Quantification of lws1+ cells from confocal images at 4 and 6 dpf. N = 6 larvae. P-values were calculated by comparing lws1+ cell counts between groups using one-way ANOVA followed by Tukey’s post hoc test. Statistical significance is indicated as follows: *P < 0.05, **P < 0.01, ***P < 0.001, ****P < 0.0001. dpf: days post fertilization. D = Dorsal N = Nasal Scale bar = 50 μm.

Confocal visualization of opsin and thyroid hormone-related gene expression in 4dpf wildtype and trβ2 GOF transgenic larval retinas treated with T3 or DMSO. (A) Single z-projection of lws2 expression overlaid with dio2, trβ2, and rpe65a labels. White rectangular boxes mark magnified areas in the N: Nasal region (left) and cyan rectangular boxes mark areas in the T: Temporal region (right), both rotated 90° (such that RPE is upper and photoreceptor layer is lower in the insets) and without trβ2 or rpe65a labels. N and T panels reveal the naso-temporal patterning of dio2 in the retinal pigment epithelium (RPE). The second column in A shows a full projection of the dio2 channel, highlighting its naso-temporal gradient in both the RPE and neural retina, where dio2 expression decreases from nasal to temporal regions. (B) Single z-projection of lws (labeling both lws1 and lws2) expression overlaid with dio3b and mct8. Smaller white boxes within the lws1&2 column show regions magnified and rotated 90° within the same column (such that nasal is upper, and temporal is lower in the insets). Mct8 expression extends beyond the neural retina into the RPE, with increased expression in T3-treated groups. Larger white and cyan insets in dio3b and mct8 columns magnify areas highlighted by smaller boxes, showing dio3b dorso-ventral patterning in the photoreceptor cell layer and mct8 upregulation in response to T3 treatment. Scale bar = 50 μm.

Schematic illustration of proposed Trβ2-mediated photoreceptor transfating and ligand-dependent regulation. (A) Trβ2 promotes lws2 expression in RH2 and SWS1 cones, potentially leading to their transfating into LWS2 photoreceptors. (B) In the absence of ligand (unliganded Trβ2) or reduced ligand, lws2 expression is predominantly enhanced. In contrast, ligand-bound Trβ2 (liganded Trβ2) preferentially upregulates lws1 expression. Figure created with BioRender.com.

Acknowledgments
This image is the copyrighted work of the attributed author or publisher, and ZFIN has permission only to display this image to its users. Additional permissions should be obtained from the applicable author or publisher of the image. Full text @ Front Cell Dev Biol