FIGURE SUMMARY
Title

Adaptive loss of shortwave-sensitive opsins during cartilaginous fish evolution

Authors
Zhang, B., Feng, Y., Lv, M., Jia, L., Liao, Y., Xu, X., Meyer, A., Sun, J., Fan, G., Li, Y., Zhang, Y., Zhao, N., Li, Y., Bao, B.
Source
Full text @ Nat. Commun.

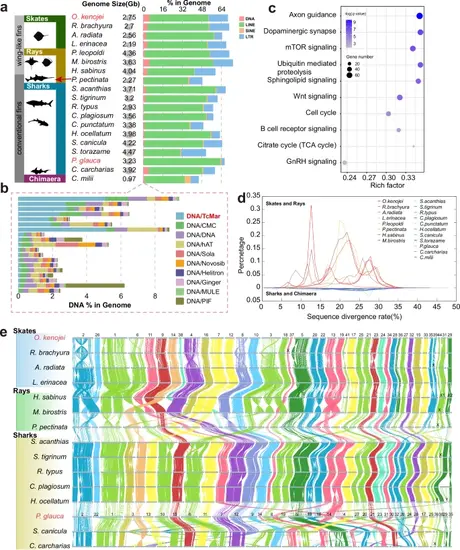
Genomic characteristics of cartilaginous fishes. a Genome sizes and proportions of DNA transposons, LINEs, SINEs, and LTRs in cartilaginous fish genomes. b Top 10 abundant TE superfamilies of cartilaginous fishes. c Top 10 KEGG pathways of overlapped TcMar element blocks in cartilaginous fish genomes, including 3,530 genes shared by skates and rays but only 28 genes shared by sharks and chimaeras. d Divergence rates of Tc1/mariner TEs in cartilaginous fish genomes. e Pairwise whole-genome alignments across 15 chromosome-level assemblies of cartilaginous fishes. Each bar represents a chromosome, and the labels on top denote the chromosome IDs.

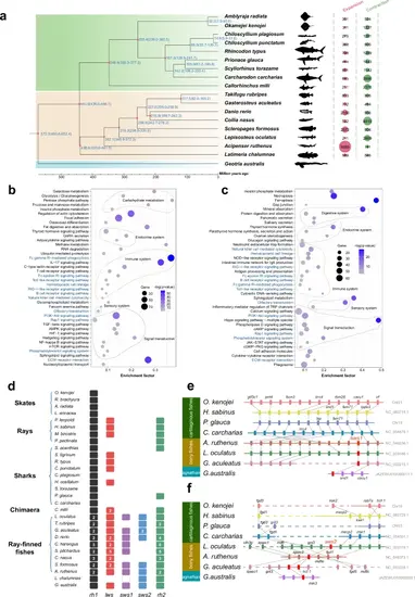
Phylogeny and comparative genomics of cartilaginous fishes. a Phylogenetic and gene family expansion and contraction analysis of O. kenojei and P. glauca. b, c KEGG pathway enrichment analysis of expanded genes in O. kenojei (b) and P. glauca (c). Top 40 enriched pathways are shown; the pathways labeled in blue are shared by both species. d Orthology catalog for opsins in cartilaginous fishes. The numbers in the boxes are paralog numbers; the dashed box represents a pseudogene. e, f Loss of sws1 (e) and sws2 (f) in cartilaginous fishes, respectively. Synteny of genes around sws1 and sws2 is illustrated using gray bands connecting the orthologs across species (The dashed lines indicate that these two genes are not adjacent on the scaffold or chromosome).

SWS-dependent retina injury and cell aging in zebrafish eyes after shortwave light irradiation. a Statistical results of the numbers and lengths of photoreceptor cells in wild type (WT) and sws2−/− zebrafish after exposure to blue (λmax = 420 nm) and violet (λmax = 370 nm) light. Two-sample two-sided unpaired t test: p = 0.0131, 95% CI = [1.081, 7.737], mean diff. = 4.409 ± 1.552, df = 14, t = 2.841, R² = 0.3657; p = 0.0184, 95% CI = [1.691, 15.56], mean diff. = 8.625 ± 3.233, df = 14, t = 2.668, R² = 0.3370; p = 0.0050, 95% CI = [1.806, 8.379], mean diff. = 5.093 ± 1.533, df = 14, t = 3.323, R² = 0.4409; p = 0.0058, 95% CI = [3.016, 14.73], mean diff. = 8.875 ± 2.732, df = 14, t = 3.249, R² = 0.4299. Data are from 8 samples per group, no adjustments were made for multiple comparisons. Data are representative of three independent experiments. Source data are provided as a Source Data file. b Transcriptomic expression heatmaps of sws2−/− compared to WT zebrafish exposed to blue light, and of sws1−/− compared to WT zebrafish after violet light irradiation. In total, 94 and 97 cell-aging-related genes were upregulated, 97 and 92 genes were down regulated in the sws2−/− and sws1−/− mutants, respectively. Some of the cell-aging-related genes are shown in the Y-axis. One-way ANOVA: F(2, 6) = 71.87, p < 0.0001, R² = 0.9599; Dunnett’s multiple comparisons test: WT vs. sws2-/-: mean diff. = 0.3434, 95% CI = [0.2448, 0.4420], adjusted p = 0.0001, ***; WT vs. sws1-/-: mean diff. = 0.3701, 95% CI = [0.2716, 0.4687], adjusted p < 0.0001, ****.One-way ANOVA: F(2, 6) = 160.1, p < 0.0001, R² = 0.9816; Dunnett’s multiple comparisons test: WT vs. sws2-/-: mean diff. = 0.2470, 95% CI = [0.1984, 0.2956], adjusted p < 0.0001, ****; WT vs. sws1-/-: mean diff. = 0.2762, 95% CI = [0.2276, 0.3247], adjusted p < 0.0001, ****. Data are from 3 replicates per group and representative of three independent experiments. Source data are provided as a Source Data file. c Immunofluorescent signal for P16 in the inner segment of the retina. Two-sample two-sided unpaired t test: p < 0.0001, 95% CI = [−144.7, −105.1], mean diff. = −124.9 ± 9.492, df = 20, t = 13.16, R² = 0.8965; two-sample two-sided unpaired t test: p < 0.0001, 95% CI = [−132.9, −93.42], mean diff. = −113.2 ± 9.474, df = 20, t = 11.95, R² = 0.8771. Data are from 11 samples per group and representative of three independent experiments, no adjustments were made for multiple comparisons. Source data are provided as a Source Data file. PEL pigment epithelial layer, PRL photoreceptor layer, ONL outer nuclear layer, INL inner nuclear layer, IPL inner plexiform layer, OS outer segment, IS inner segment, SY synapse.

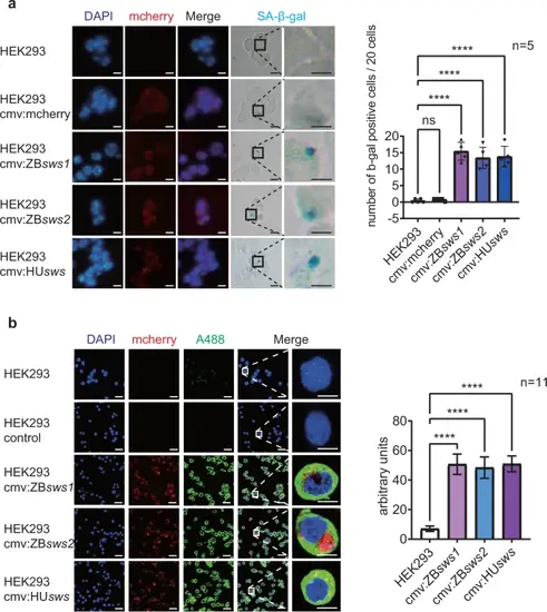
Cell aging detection in sws-overexpressing HEK293 cells. a. SA-β-gal staining of cells overexpressing mcherry, zebrafish sws1, zebrafish sws2, or human sws (i.e., blue precipitate). SA-β-gal was not observed in the untransfected HEK293 cells and HEK293 control (cmv:mcherry) cells. Scale bar: 10 µm. Twenty cells were randomly selected from each section to count the number of SA-β-gal positive cells. One-way ANOVA: F(4, 20) = 50.42, p < 0.0001, R² = 0.9098; Dunnett’s multiple comparisons test: HEK293 vs. cmv:mcherry: mean diff. = −0.4000, 95% CI = [−4.354, 3.554], adjusted p = 0.9962, ns; HEK293 vs. cmv:ZBsws1: mean diff. = −15.00, 95% CI = [−18.95, −11.05], adjusted p < 0.0001, ****; HEK293 vs. cmv:ZBsws2: mean diff. = −13.00, 95% CI = [−16.95, −9.046], adjusted p < 0.0001, ****; HEK293 vs. cmv:HUsws: mean diff. = −13.40, 95% CI = [−17.35, −9.446], adjusted p < 0.0001, ****. Data are from 5 replicates per group and representative of three independent experiments. Source data are provided as a Source Data file. b. Immunofluorescence detection of P16 through confocal microscopy. The negative control group comprised HEK293 cells not exposed to primary antibodies. Scale bar: 10 µm. One-way ANOVA: F(3, 40) = 153.6, p < 0.0001, R² = 0.9201; Dunnett’s multiple comparisons test: HEK293 vs. cmv:ZBsws1: mean diff. = −43.63, 95% CI = [−49.62, −37.64], adjusted p < 0.0001, ****; HEK293 vs. cmv:ZBsws2: mean diff. = −41.31, 95% CI = [−47.30, −35.32], adjusted p < 0.0001, ****; HEK293 vs. cmv:HUsws: mean diff. = −43.84, 95% CI = [−49.82, −37.85], adjusted p < 0.0001, ****. Data are from 11 replicates per group and representative of three independent experiments.Source data are provided as a Source Data file.

Relationship between tapetum lucidum and sws loss in cartilaginous fishes. a Tapetum lucidum (TL) in the eyes of some cartilaginous fishes. The image was taken with a flash in the dark, all fishes were ever frozen except for Okamejei kenojei and Chiloscyllium plagiosum. Tissue sections show the location of the tapetum lucidum in the pigment epithelial layer (PEL). PRL:photoreceptor cell layer. Scale bar: 50 µm. n = 1, the experiment was not repeated and 5 slices were made for each sample, and the best complete slice was selected for display. b Simplified model of sws loss in cartilaginous fish. The lower half of the eye in the schematic illustrates a two-way retinal injury mechanism, including apoptosis and SWS-dependent cell aging, which is induced by shortwave light in the presence of SWS. The upper half of the eye in the schematic shows that in cartilaginous fish, the tapetum lucidum can reflect shortwave light, thus reducing retinal damage. Thus, with sws loss, cartilaginous fish sustain shortwave-light-induced retinal injury only via a one-way mechanism. RPE retinal pigment epithelium.

Acknowledgments
This image is the copyrighted work of the attributed author or publisher, and ZFIN has permission only to display this image to its users. Additional permissions should be obtained from the applicable author or publisher of the image. Full text @ Nat. Commun.