FIGURE SUMMARY
Title

Validation of L-type calcium channel blocker amlodipine as a novel ADHD treatment through cross-species analysis, drug-target Mendelian randomization, and clinical evidence from medical records

Authors
Þorsteinsson, H., Baukmann, H.A., Sveinsdóttir, H.S., Halldórsdóttir, D.Þ., Grzymala, B., Hillman, C., Rolfe-Tarrant, J., Parker, M.O., Cope, J.L., Ravarani, C.N.J., Schmidt, M.F., Karlsson, K.Æ.
Source
Full text @ Neuropsychopharmacology

Effect of amlodipine on Open Field Behavior in SHR rats.

SHR rats were treated with either amlodipine (10 mg/kg) or a vehicle daily for 30 days; WKY rats received vehicle only. Assessments were made before treatment (D0) and at end of treatment (D29) using OFT. Measurements included rearing frequency (AC), distance traveled in the center zone (DF), and ambulatory time in the center zone (GI). Reduced distance traveled was revealed at D29, with amlodipine-treated SHR rats covering significantly less distance than vehicle-treated SHR rats in the female group (D) and for both sexes combined (F). Additionally, reduced ambulatory time was observed at D29, where amlodipine-treated SHR rats spent significantly less time ambulating in the center zone compared to vehicle-treated SHR rats in the female group (G) and for both sexes combined (I). Data are depicted as mean ± SEM, n = 10, a mixed-model approach (REML) followed by a post-hoc analysis with Tukey’s multiple comparisons test, *P ≤ 0.05, **P ≤ 0.01, ***P ≤ 0.001, ****P ≤ 0.0001.

Acute effects of amlodipine and methylphenidate on impulsivity in adult zebrafish.

A The test tank and schematic overview of the 5-CSRTT. B Proportion of premature responses in age matched wild-type and adgrl3.1−/− adult zebrafish. C Effects of amlodipine (10 µM) and methylphenidate (10 µM) on impulsive responses in adgrl3.1−/− adult zebrafish. Data are depicted as mean ± SEM., N = 48, Linear Mixed Model; *P = 0.05; **P < 0.01.

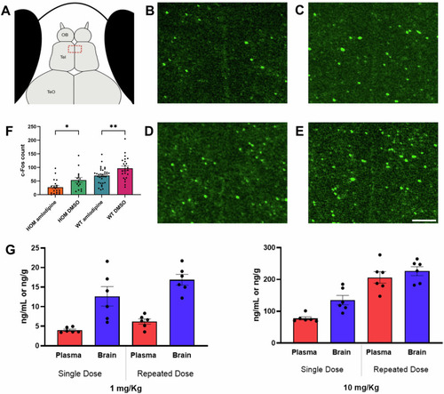
c-Fos expression in adgrl3.1−/− zebrafish in the telencephalon following amlodipine exposure.

A schematic representation of a 6 dpf zebrafish larva, red dashed rectangle within the telencephalon denotes the area used for counting. Representative figures of immunohistochemically labeled c-Fos of adgrl3.1−/− zebrafish larvae treated with (B) 10 µM amlodipine and (C) 0.1% DMSO and WT zebrafish larvae treated with (D) 10 µM amlodipine and (E) 0.1% DMSO. F c-Fos count for each group. Data are depicted as mean ± SEM, n = 20, one-way ANOVA followed by Tukey’s multiple comparisons test, *P ≤ 0.05, **P ≤ 0.01, (scale bar = 10 µm). G levels of amlodipine in brain and plasma following 1 or 10 mg/kg oral dose after single or 5-day doses in rats.

Genome-wide and drug-target Mendelian randomization.

A Only exposures with significant effects for hypertension are shown. The significance threshold was Bonferroni corrected for multiple testing of 140 traits (p < α/n = 0.05/140). Green dots indicate a significant effect without pleiotropy. Estimates are scaled per 1-standard deviation (SD) increase in the respective exposure trait, i.e., every 1-SD higher genetically proxied trait level was associated with the respective change in log odds ratio for ADHD. B Only exposures with significant effect estimates for ADHD are shown. The significance threshold was Bonferroni corrected for multiple testing of 140 traits (p < α/n = 0.05/140). Green dots indicate a significant effect without pleiotropy. Estimates are scaled per 1-standard deviation (SD) increase in the respective exposure trait, i.e., every 1-SD higher genetically proxied trait level was associated with the respective increase in log odds ratio for hypertension. C Only exposures which had significant effects for hypertension mediated by one of the eight groups of genes are reported. The significance threshold was Bonferroni corrected for multiple testing of 140 traits and 8 gene selections (p < α/n = 0.05/140/8). Green dots indicate a significant effect without pleiotropy. Estimates are scaled per 1-standard deviation (SD) increase in the respective exposure trait, i.e., every 1-SD higher genetically proxied trait level was associated with the respective decrease in log odds ratio for hypertension. D Only exposures which had significant causal effects for ADHD mediated by one of the eight groups of genes are reported. The significance threshold was Bonferroni corrected for multiple testing of 140 traits and 8 gene selections (p < α/n = 0.05/140/8). Green dots indicate a significant causal effect without pleiotropy. Estimates are scaled per 1-standard deviation (SD) increase in the respective exposure trait, i.e., every 1-SD higher genetically proxied trait level was associated with the respective increase in log odds ratio for ADHD.

UK Biobank mental health questionnaire responses as functions of ADHD risk score and amlodipine prescription status.

Each row represents a logistic regression model where UK Biobank participants’ responses to the question in the left-hand column are modeled as functions of ADHD risk score and amlodipine prescription status. The points plotted in the center and right-hand columns are the coefficient estimates for these two predictors with their corresponding p-values printed below. The bars around these points represent 95% confidence intervals for these estimates. Points and confidence interval bars in green indicate that the given predictor is significant (p < 0.05) in the given model.

Acknowledgments
This image is the copyrighted work of the attributed author or publisher, and ZFIN has permission only to display this image to its users. Additional permissions should be obtained from the applicable author or publisher of the image. Full text @ Neuropsychopharmacology