IMAGE

Fig. 5

ID
ZDB-IMAGE-251230-31
Source
Figures for Darche-Gabinaud et al., 2025
Image
Figure Caption

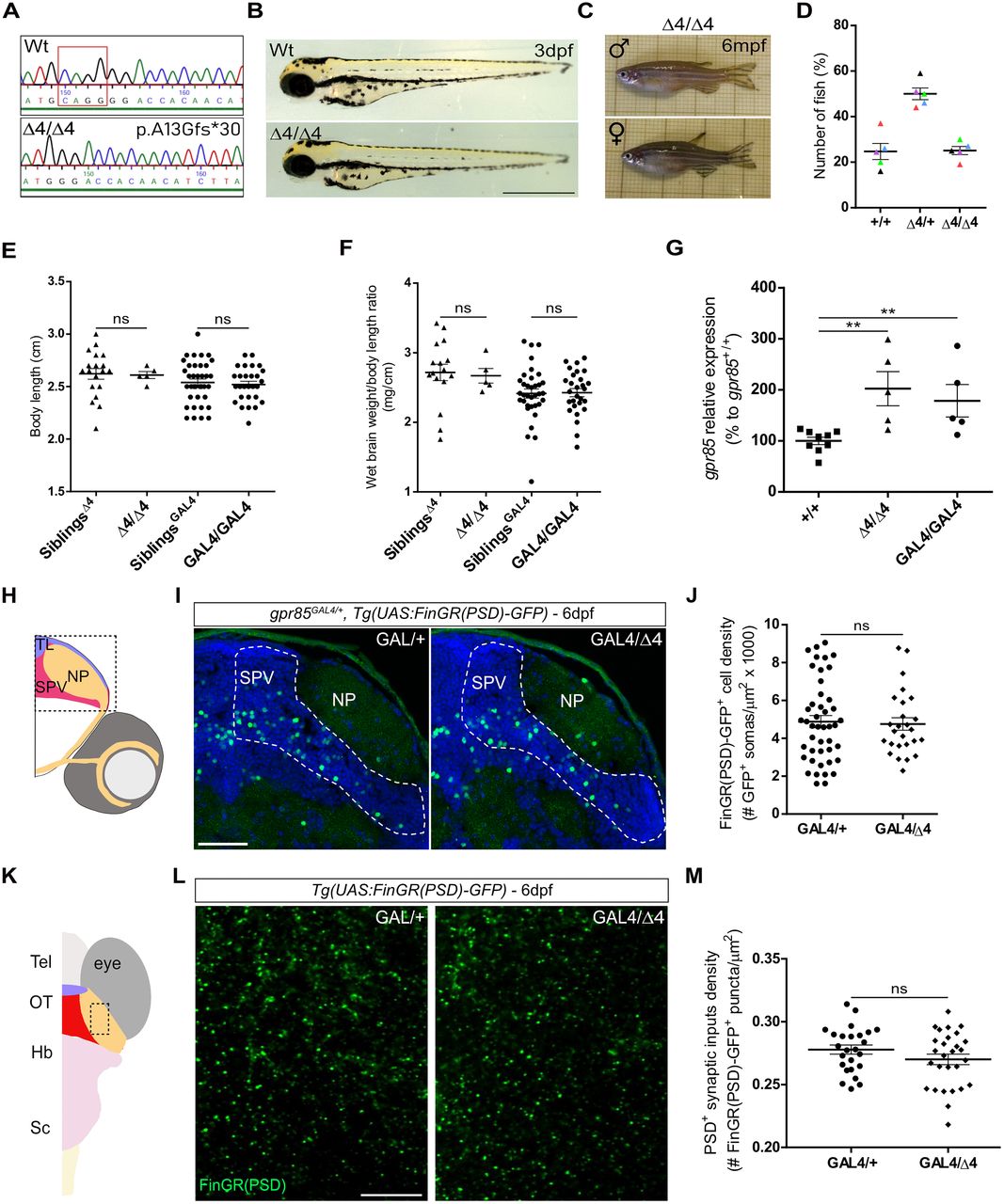
Fig. 5 Zebrafish gpr85 loss-of-function models are phenotypically normal, and cell and excitatory synaptic input densities of Gpr85-deficient neurons are unaffected through development. A, Genomic sequence of WT and gpr85 deletion mutant (Δ4/Δ4) zebrafish. The mutant gpr85 sequence, generated via CRISPR/Cas9, results in a 4 base pair deletion (boxed) in exon 2, introducing a premature stop codon 17 amino acids later (p.Ala13Glyfs*30). B, No phenotypic differences were observed between 3 dpf WT or Δ4/Δ4 larvae. Scale bar, 500 µm. C, Adult gpr85Δ4/Δ4 zebrafish show no macroscopic defects. D, Genotypic analysis of adult fish from heterozygous intercrosses. A normal Mendelian inheritance ratio is observed. Each dot color represents an independent cross (n = 5; at least 25 fish genotyped per cross; means: +/+, 24.7%; +/Δ4, 50%; Δ4/Δ4, 25.3%). E, Body length measurements of adult zebrafish with gpr85Δ4/Δ4 (n = 5) and gpr85GAL4/GAL4 (n = 28) loss-of-function mutations, compared with their respective control siblings (n = 18 for Δ4 siblings; n = 37 for GAL4 siblings). Statistical analysis, +/+ vs Δ4/Δ4, ns, p = 0,68; GAL4/+ vs GAL4/GAL4, ns, p = 0.59; M–W test. F, Wet brain weight normalized to body length for adult zebrafish with gpr85Δ4/Δ4 and gpr85GAL4/GAL4 loss-of-function mutations, compared with their respective control siblings (+/+ vs Δ4/Δ4, ns, p = 0.41; GAL4/+ vs GAL4/GAL4, ns, p = 0.91; M–W test). G, gpr85 transcript levels measured by RT-QPCR in gpr85+/+ (n = 9), gpr85Δ4/Δ4 (n = 5) and gpr85GAL4/GAL4 (n = 5) 6 dpf larvae (+/+ vs Δ4/Δ4, **p = 0.002; +/+ vs GAL4/GAL4, **p = 0.007; M–W test). H, Schematic coronal view of a 6 dpf zebrafish larva brain. The box indicates the TeO region imaged in I. I, Maximum projection confocal images of TeO coronal sections from 6 dpf gpr85GAL4/+, Tg(UAS:FinGR(PSD)-GFP) larvae immunostained with anti-GFP (green) and DAPI (blue). (N = 3) Scale bar, 50 µm. J, Quantification of PSD+ gpr85-expressing neuronal soma in the TeO SPV at 6 dpf. gpr85GAL4/+ controls (n = 45) are compared with gpr85GAL4/Δ4 fish (n = 26; gpr85GAL4/+ vs gpr85GAL4/Δ4; ns, not significant; p = 0.8; unpaired t test). K, Schematic dorsal view of a 6 dpf zebrafish larva brain. The box indicates the NP regions imaged in L. L, Live confocal imaging of the NP area from a 6 dpf gpr85GAL4/+ vs gpr85GAL4/Δ4, Tg(UAS:FinGR(PSD)-GFP) larva (dorsal view) showing PSD+ excitatory synapses from gpr85-expressing neurons. Scale bars, 10 µm. M, Quantification of PSD+ excitatory synapses belonging to gpr85-expressing neurons in the TeO NP at 6 dpf. gpr85GAL4/+ controls (n = 25) are compared with gpr85GAL4/GAL4 fish, as gpr85-deficient model (n = 28; gpr85GAL4/+ vs gpr85GAL4/Δ4; ns, not significant, p = 0.169; unpaired t test). SPV, stratum paraventriculare; NP, neuropil. Data are presented as mean ± SEM.

Acknowledgments
This image is the copyrighted work of the attributed author or publisher, and ZFIN has permission only to display this image to its users. Additional permissions should be obtained from the applicable author or publisher of the image. Full text @ J. Neurosci.