IMAGE

FIGURE 9

ID
ZDB-IMAGE-251216-28
Genes
Source
Figures for Chen et al., 2025
Image
Figure Caption

FIGURE 9

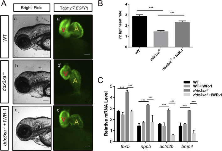
Pharmacological rescue of cardiac defects by Wnt inhibition. (A) Cardiac morphology at 72 hpf. Brightfield (A–C) and corresponding myl7:EGFP fluorescence (a'-c') views. (a,a') Wild-type (WT); (b,b') ddx3xa−/−; myl7:EGFP homozygous mutant; (c,c') ddx3xa−/−; myl7:EGFP mutant treated with IWR-1. Scale bar: 250 μm. (B) Heart rate quantification: ddx3xa−/− versus IWR-1-treated ddx3xa−/− mutants (n = 3; ***P < 0.001). (C) qRT-PCR analysis of Wnt-dependent cardiac genes (tbx5, nppb, actn2b, bmp4) in WT, WT + IWR-1, ddx3xa−/−, and ddx3xa−/− +IWR-1 embryos at 72 hpf (n = 3; ***P < 0.001).

Figure Data
Acknowledgments
This image is the copyrighted work of the attributed author or publisher, and ZFIN has permission only to display this image to its users. Additional permissions should be obtained from the applicable author or publisher of the image. Full text @ Front Mol Biosci