IMAGE

Fig. 4

ID
ZDB-IMAGE-251117-9
Source
Figures for Erkut et al., 2025
Image
Figure Caption

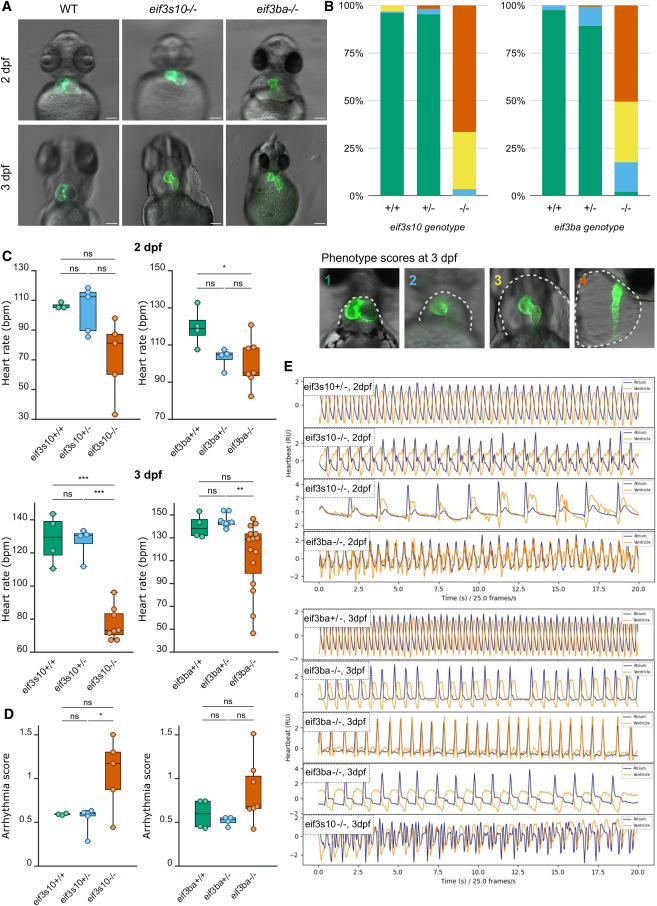
Fig. 4 eif3s10 and eif3ba loss-of-function mutants exhibit underdeveloped hearts and significantly impaired cardiac function (A) At 2 dpf, homozygous mutants have stretched out hearts compared to WT. This worsens by 3 dpf, with hypoplastic heart tubes and severe pericardial edema. Scale bars: 100 μm. (B) A greater proportion of homozygous mutants show “severe”-looking hearts at 3 dpf compared to heterozygous or WT siblings from the same clutch. Categories: 1 = WT-like, fully looped heart, no pericardial edema; 2 = heart is mostly looped, small pericardial edema; 3 = little to no looping, heart is stretched out, small chambers, large pericardial edema; and 4 = thin heart tube with no clear chambers or looping, severe pericardial edema that extends beyond the yolk (note: this image is lateral, the others are ventral). The gray dashed line in example images indicates the edge of pericardial edema. 3 clutches were scored per gene. eif3s10 n = 133, 71, and 99 embryos. eif3ba n = 88, 169, and 112 embryos. Proportions of each phenotypic category per genotype were averaged prior to plotting. (C) Mutant heart rate (beats per minute [bpm]), measured via PyHeart4Fish video analysis, was reduced compared to heterozygous and WT siblings. Significance was determined by one-way ANOVA with Tukey multiple comparisons test; ∗p ≤ 0.05, ∗∗p ≤ 0.01, and ∗∗∗p ≤ 0.001. Each data point is one embryo, and n = 3–15 embryos. (D) Arrhythmia score at 2 dpf, measured by PyHeart4Fish, reveals irregular heartbeats in eif3s10 and eif3ba mutants. A lower score indicates more regular heartbeats, with 0.7 considered the cutoff for arrhythmia. Significance was determined by one-way ANOVA with Tukey multiple comparisons test; ∗p ≤ 0.05. Each data point is one embryo, and n = 3–7 embryos. (E) Sample heartbeat traces at 2 and 3 dpf (measured by PyHeart4Fish) demonstrate irregular heartbeats for mutants vs. heterozygotes (top). Blue lines indicate atrial beats, while orange lines indicate ventricular beats.

Acknowledgments
This image is the copyrighted work of the attributed author or publisher, and ZFIN has permission only to display this image to its users. Additional permissions should be obtained from the applicable author or publisher of the image. Full text @ Am. J. Hum. Genet.