IMAGE

Fig. 6.

ID
ZDB-IMAGE-251023-55
Antibodies
Source
Figures for Khan et al., 2025
Image
Figure Caption

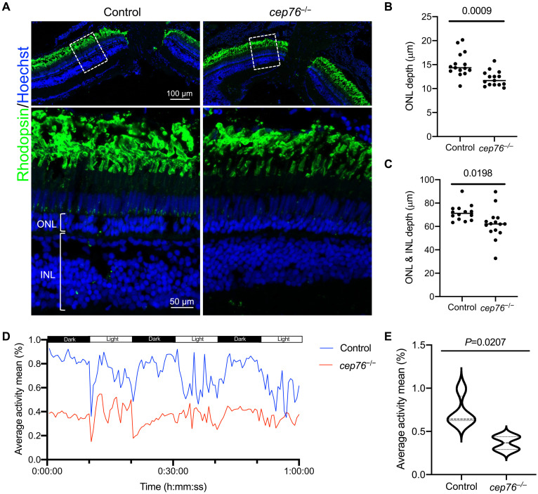
Fig. 6. Adult zebrafish cep76 mutants show retinal degeneration and visual function deficits.

(A) Immunofluorescence staining on retinal cryosections derived from control and cep76−/− zebrafish adults at 5.5 mpf. Rhodopsin and nuclei are labeled in green and blue, respectively. The bottom row represents zoomed images of white dashed boxes in the top row. The thickness of the ONL and INL is indicated by white brackets. (B and C) Quantification of photoreceptor nuclear layers. The thickness of the ONL and INL as indicated in (A) (white brackets) was measured. n = 14 to 15 specimens per genotype; n = 2 to 4 sections per specimen. (D) Timed graph of DanioVision locomotion assay on adults at 4 mpf. Readings were taken in alternative dark and light cycles (six total; three dark and three light cycles; 10 min each) during a 1-hour recording period. (E) Cumulative activity mean across the 60-min recording period [light and dark, from (D)]; n = 4 to 6 fish per genotype. Statistical differences were calculated using an unpaired t test with Welch’s correction. Experiments were replicated at least twice with the investigator masked to the genotype.

Figure Data
Acknowledgments
This image is the copyrighted work of the attributed author or publisher, and ZFIN has permission only to display this image to its users. Additional permissions should be obtained from the applicable author or publisher of the image. Full text @ Sci Adv