IMAGE

Fig. 4.

ID
ZDB-IMAGE-251023-53
Source
Figures for Khan et al., 2025
Image
Figure Caption

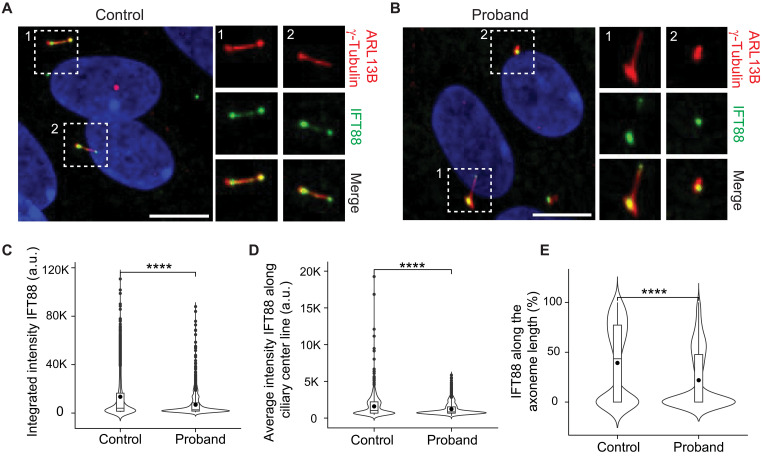
Fig. 4. Cilia in proband fibroblasts exhibit impaired localization of anterograde IFT proteins.

Immunofluorescence analysis of serum-starved fibroblast cell lines derived from the family 7 proband and a control, stained for IFT88 (anterograde IFT marker), ARL13B (primary cilium axoneme marker), and γ-tubulin (basal body marker). (A) Representative images of cilia in control-derived fibroblasts. (B) Representative images of ciliated fibroblasts from the proband display a range of ciliary abnormalities, ranging from stunted cilia to abnormally long cilia. Long cilia show partial, although irregular, IFT88 protein localization. (C to E) Quantification of IFT88 signal in control and proband cilia. Each data point represents the analysis of a single primary cilium with data combined from two technical replicates (control: n = 1161; proband: n = 1294). Scale bars, 10 μm. In the violin plots, the center line of the box plot corresponds to the median value; the lower and upper hinges represent the first and third quartiles, respectively. Whiskers extend to values within the 1.5× interquartile range; outliers are shown beyond the whiskers. P values were calculated using the Mann-Whitney test. Significance level: ****P < 0.0001.

Acknowledgments
This image is the copyrighted work of the attributed author or publisher, and ZFIN has permission only to display this image to its users. Additional permissions should be obtained from the applicable author or publisher of the image. Full text @ Sci Adv