Fig. 5.
cep76 zebrafish mutants have retinal and visual function deficits at 5 dpf.
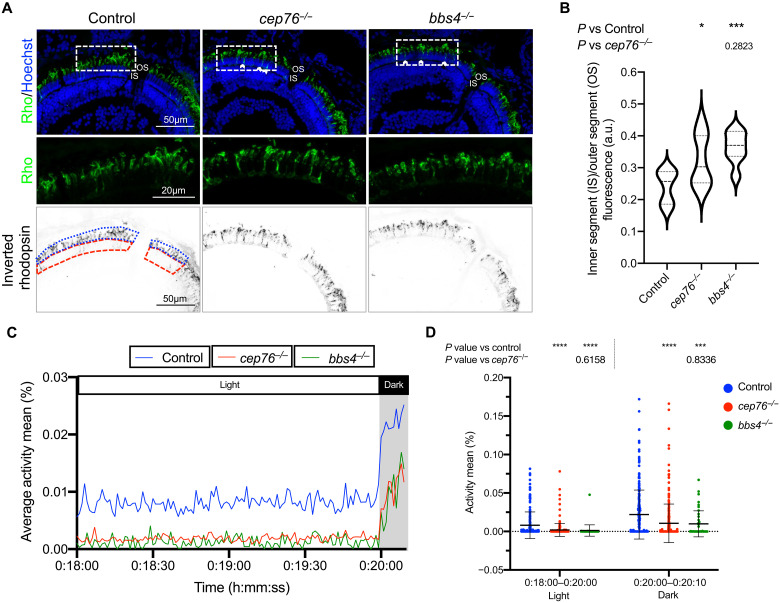
(A) Top row: Immunofluorescence staining on retinal cryosections derived from control, cep76−/−, and bss4−/− larvae at 5 dpf. Rhodopsin and nuclei are labeled in green and blue, respectively. Mislocalization of rhodopsin to the inner segment (IS) is demarcated by white arrowheads. Hoechst nuclear staining (blue) shows the cell bodies of rod cells and the barrier at which measurements were taken. Middle row: Zoomed images of white dashed box insets of the top panels with only rhodopsin staining shown. Bottom row: Inverted fluorescence images show rhodopsin staining only from the top panel images. Inner segment, bounded by the red dashed area; outer segment (OS), bounded by the purple dotted area. Panels of each row are scaled to the same magnification. (B) Quantitative analysis of rhodopsin mislocalization observed in retinal sections shown in (A) (bottom row of panels). Unpaired t test with Welch’s correction, *P < 0.05 and ***P < 0.001. Error bars represent standard deviation. n = 7 to 10 specimens per genotype; n = 2 to 4 sections per specimen. (C) The timed graph showing DanioVision locomotion assay in 5-dpf zebrafish larvae plots the average activity mean during 2 min of light followed by 10 s of dark. The representative cycle is shown. h, hours; mm, minutes; ss, seconds. (D) Cumulative activity mean of DanioVision locomotion assay data in light (2 min) and dark (10 s). Statistical significance was calculated using an unpaired t test with Welch’s correction. ****P < 0.0001 and ***P < 0.001. n = 24 to 48 fish per genotype.
This image is the copyrighted work of the attributed author or publisher, and
ZFIN has permission only to display this image to its users.
Additional permissions should be obtained from the applicable author or publisher of the image.
Full text @ Sci Adv
Your Input Welcome
Thank you for submitting comments. Your input has been emailed to ZFIN curators who may contact you if
additional information is required.
Oops. Something went wrong. Please try again later.