IMAGE

Fig. 4

ID
ZDB-IMAGE-250918-4
Source
Figures for Yan et al., 2025
Image
Figure Caption

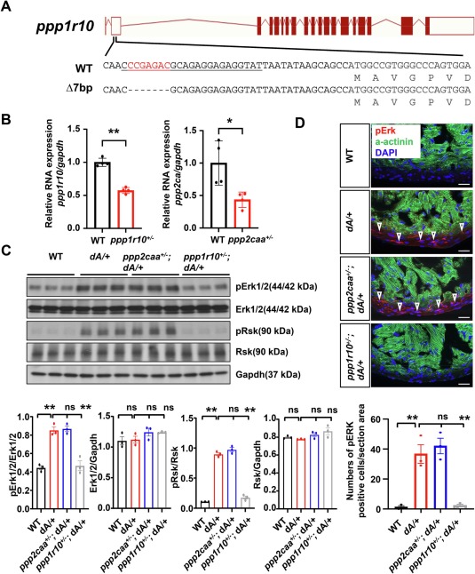
Fig. 4 ppp1r10 inhibition rescues aberrantly activated Erk signaling in dA/+. (A) Schematics of ppp1r105’UTR generated by MMEJ sgRNA. The underlined sequence indicates sgRNA sequence, red indicates deleted nucleotides. (B) Evaluation of ppp1r10 and ppp2caa gene transcripts expression by quantitative RT-PCR in hearts from heterozygous ppp1r10+/− and ppp2ca+/− adult zebrafish at 3 months old. n = 4. t-test was used to compare 2 groups. Data are presented as mean ± SEM, *p < 0.05, **p < 0.01. (C) Representative western blots of protein Erk, pErk, Rsk, pRsk and Gapdh from 3 months old zebrafish hearts and quantification of Erk, pErk, Rsk, and pRsk. One-way ANOVA was used to compare multiple groups for each mutation. Data are presented as mean ± SEM, three biological replicates, **p < 0.01. WT, wild type, ns, non-significant. (D) Representative images and quantification of pErk in cryosectioned heart tissues of WT, dA/+, ppp2caa+/−; dA/+ and ppp1r10+/−; dA/+ zebrafish mutants co-immunostained using anti-pErk antibody and anti-α-actinin antibody. α-actinin, green. pErk, red. DAPI, blue. The open arrowheads indicate pErk. pErk, phosphorylated Erk1/2. Scale bars: 20 μm. One-way ANOVA was used to compare multiple groups for each mutation. Data are presented as mean ± SEM, three biological replicates, **p < 0.01. WT, wild type, ns, non-significant. (For interpretation of the references to colour in this figure legend, the reader is referred to the web version of this article.)

Acknowledgments
This image is the copyrighted work of the attributed author or publisher, and ZFIN has permission only to display this image to its users. Additional permissions should be obtained from the applicable author or publisher of the image.

Reprinted from Journal of Molecular and Cellular Cardiology, , Yan, F., Wang, W., Moossavi, M., Zhu, P., Odell, N., Xu, X., Deregulated nutrient response in ttntv cardiomyopathy can be repaired via Erk inhibition for cardioprotective effects, , Copyright (2025) with permission from Elsevier. Full text @ J. Mol. Cell. Cardiol.