IMAGE

Fig. 2

ID
ZDB-IMAGE-250917-47
Source
Figures for Leong et al., 2025
Image
Figure Caption

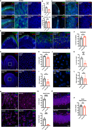
Fig. 2 Rab23 deletion perturbs ciliation in a context-dependent manner. (A-B) Representative immunohistochemistry images (low power on left, magnification of boxed region on right) and (B) graph depicting quantification of the proportion of Arl13b+ primary cilia against Tbr1+ (green) neocortical layer VI neurons in the neocortex at E18.5. A significant two-fold reduction in the number of primary cilia is observed in the cerebral cortex of actin-CKO mouse embryos. Each data point represents the average percentage count across three brain sections per animal. n = 4 per group. ** P-value ≤ 0.01, Unpaired Student’s t-test. (C-D) Representative immunohistochemistry images and (D) graph depicting quantification of the proportion of Arl13b+ primary cilia against Pax6+ (green) granule cell precursors in the external granule layer (EGL) of cerebellum anlage at E18.5. Each data point represents the average percentage across 2-3 brain sections per animal. n = 4 per group. n.s. = not significant. Unpaired Student’s t-test. (E-F) Representative immunohistochemistry images and (F) graph depicting quantification of the proportion of Arl13b+ primary cilia against E-cadherin+ (green) epithelial cells lining the epidermal layer at E18.5. Each data point represents the average percentage across 2-3 brain sections per animal. n = 4 per group. n.s. = not significant. Unpaired Student’s t-test. (G-H) Representative immunohistochemistry images of E18.5 digits and (H) graph depicting quantification of the proportion of Arl13b+ primary cilia against chondrocytes residing in the phalanges. Each data point represents the average percentage across 3-4 brain sections per animal. n = 4 per group. n.s. = not significant. Unpaired Student’s t-test. (I) Graph depicting the measurements of cilia length in the chondrocytes of control and actin-CKO at E18.5. Graph illustrate data from 6 biological replicates in each genotype. Each data point represents the average cilia length of 150–200 cilia measured in each animal. For each animal sample, the data was collected from 3-4 images of comparable regions of interest. *P value 0.05. Unpaired Student’s t-test. (J-K) Representative immunocytochemistry images and (K) graph depicting quantification of the proportion of Arl13b+ (bottom panel green) primary cilia in the mouse embryonic fibroblasts cultured from E12.5 control and actin-CKO respectively. Each data point represents the percentage of ciliation of each independent experiment. Data represents four independent experiments. **P value 0.01. Unpaired Student’s t-test. (L) Graph depicts the measurements of cilia length in the mouse embryonic fibroblasts cultured from control and actin-CKO respectively. Data represents four independent experiments. Each data point represents the average cilia length of 20-30 cilia measured in each genotype from each independent experiment. n.s. = not significant. Unpaired Student’s t-test. (M-N) Representative immunohistochemistry images and (N) graphs depicting quantification of the proportion of AC3+ (top panel green) or Arl13b+ (bottom panel green) primary cilia against NeuN+ (pseudo-colored magenta) neurons in cerebral cortex of control and Nes-CKO mice aged 2-3 months. White arrowheads indicate primary cilia weakly express Arl13b. Similar to actin-CKO mice, neural progenitor cell-specific Rab23 knockout mutants show dramatically decreased number of ciliated neurons in the cerebral cortex of the animals. Each dot represents the average percentage across 2-3 brain sections per animal. n = 4 per group. **** P value 0.0001. Unpaired Student’s t-test. (O-P) Representative immunohistochemistry images and (P) graph depicting quantification of the proportion of AC3 + primary cilia against NeuN+ neurons in the hippocampal CA1 cells of both control and Nes-CKO mice. n = 4-5 mice in each genotype. For each sample, the percentage of ciliated cells was determined from 3-5 images of comparable regions of interest. n.s. = not significant. Unpaired Student’s t-test.

Acknowledgments
This image is the copyrighted work of the attributed author or publisher, and ZFIN has permission only to display this image to its users. Additional permissions should be obtained from the applicable author or publisher of the image. Full text @ PLoS Genet.